( ... - ... )
VERSLAG AAN DE VLAAMSE REGERING
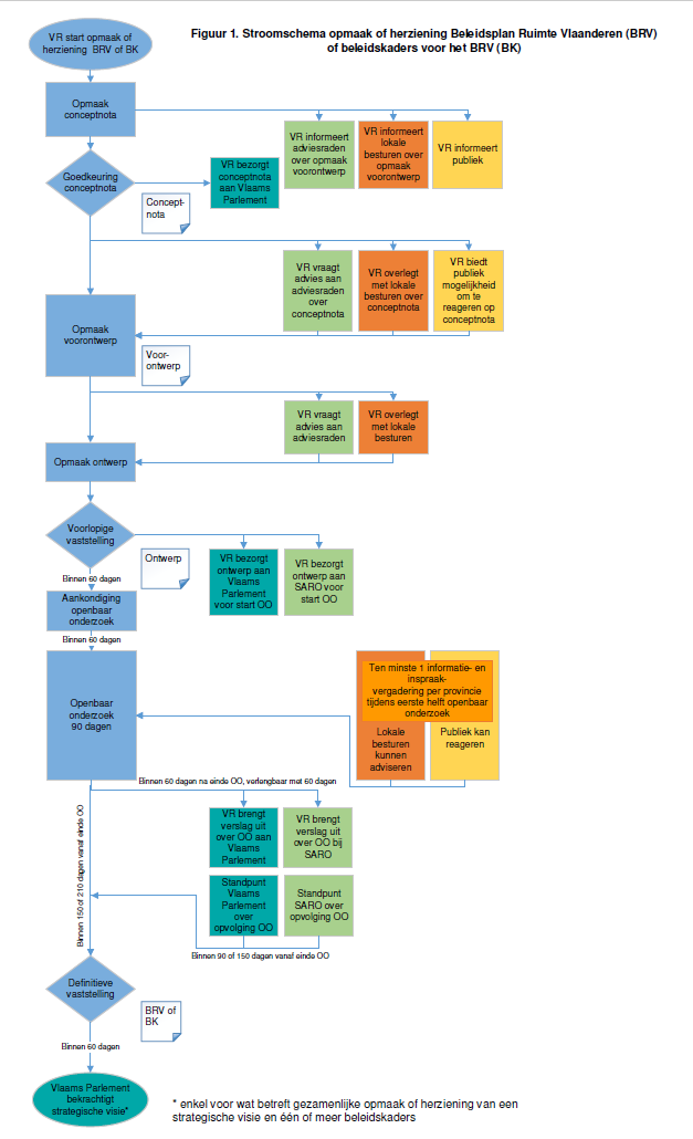
De Vlaamse minister van Omgeving, Natuur en Landbouw
Besluit van de Vlaamse Regering houdende nadere regels voor de opmaak, de vaststelling en de herziening van ruimtelijke beleidsplannen
1 Algemene situering
De modernisering van het systeem van beleidsplanning werd voorzien in het Regeerakkoord 2014-2019 en is vooropgezet in de Beleidsnota Omgeving 2014-2019. De modernisering steunt ook op de inzichten van twee studies over planningsinstrumentarium: een studie waarbij de doorwerking van het Ruimtelijk Structuurplan Vlaanderen werd onderzocht1 en een studie over instrumentarium voor strategisch en realisatiegericht ruimtelijk beleid2.
Het decreet van 8 december 2017 houdende wijziging van diverse bepalingen inzake ruimtelijke ordening, milieu en omgeving bevat de decretale onderbouwing van de ruimtelijke beleidsplanning als vervolg op de ruimtelijke structuurplanning. Dit wijzigingsdecreet vervangt het hoofdstuk "ruimtelijke structuurplannen" uit de Vlaamse Codex Ruimtelijke Ordening (VCRO) door een hoofdstuk "ruimtelijke beleidsplannen" (artikel 2.1.1 e.v. VCRO).
Het beleidsplan is opgebouwd uit een strategische visie en een set van beleidskaders. De strategische visie omvat een toekomstbeeld en een overzicht van belangrijke beleidsopties op lange termijn (strategische doelstellingen). Beleidskaders zijn operationeel van aard en hebben een kortere looptijd. Ze functioneren als set maar kunnen in functie van maatschappelijke noden onafhankelijk van elkaar worden herzien en/of aangevuld. De vaststelling van een eerste beleidsplan met strategische visie en één of meer beleidskaders kan worden gevolgd door vaststelling van bijkomende beleidskaders. Beleidskaders kunnen apart worden herzien, zelfs opgeheven. Het ruimtelijk beleid kan zo flexibel inzetten op een selectieve set van belangrijkste beleidsonderwerpen.
Het beleidsplan zal buiten het plan omkaderd zijn door onderzoeksrapporten, beleidsacties en monitorings- en evaluatierapporten.

Een beleidsplan kan opgemaakt kan worden op de drie bestuursniveaus. De VCRO bevat de basisregels voor de opmaak van de ruimtelijke beleidsplannen.
Het besluit regelt de opmaak van de ruimtelijke beleidsplannen meer in detail, en regelt de inwerkingtreding van de nieuwe decretale bepalingen.
In het besluit zijn onderscheiden hoofdstukken gewijd aan de regels met betrekking tot het Beleidsplan Ruimte Vlaanderen, het provinciaal, het gemeentelijk beleidsplan ruimte en intergemeentelijke beleidsplannen ruimte. Daar is voor gekozen omwille van de praktische bruikbaarheid van het besluit, ook al zijn een aantal bepalingen gelijkluidend. Overigens zijn een er evenzeer regelingen die eigen zijn aan elk bestuursniveau.
Bij de redactie van het besluit is rekening gehouden met :
-de bepalingen van het Verdrag van Aarhus (informatie en inspraak/participatie m.b.t. milieu-aangelegenheden)
- inzichten uit een recente studie over openbare onderzoeken en participatie3 (de studie leerde bijv. dat gemeentelijk infoblad, gemeentelijke website, streekbladen, ... "sterke" informatiebronnen zijn)
- het in opmaak zijnde "bestuursdecreet"
- terminologie gebruikt in de omzendbrief VR/2017 11 over samenwerking Vlaamse Regering -Vlaams Parlement en in het huishoudelijke reglement VR (bijv. de term "conceptnota")
Voor elk bestuursniveau apart (en voor intergemeentelijke beleidsplanning) worden de nadere regels uitgewerkt voor :
1. de procesinformatie
2. de gezamenlijke opmaak of herziening van een strategische visie en één of meer beleidskaders dan wel de afzonderlijke opmaak of herziening van één of meer beleidskaders
3. de opheffing van één of meer beleidskaders
Voor het gewestelijke en provinciaal niveau komen hier bepalingen bij inzake de omschrijving of aanduiding van onderdelen van beleidskaders of ruimtelijke structuurplannen van het provinciaal en gemeentelijk, respectievelijk gemeentelijk bestuursniveau die niet langer geldig zijn.
Daarnaast worden ook overgangsmaatregelen uitgewerkt voor processen voor opmaak van ruimtelijke beleidsplannen die reeds opgestart waren op het ogenblik van de vaststelling van dit besluit.
2 Inhoudelijke toelichting
In wat volgt wordt op een aantal specifieke onderwerpen ingegaan. De tekst is niet opgebouwd als een artikelsgewijze toelichting.
Gebruikte afkortingen :
- BRV : Beleidsplan Ruimte Vlaanderen
- RSV : Ruimtelijk Structuurplan Vlaanderen
- VCRO : Vlaamse Codex Ruimtelijke Ordening
2.1 Te volgen procedure
2.1.1 Decretale basisregels
Decretaal werden volgende stappen vastgelegd (artikel 2.1.5, § 2, artikel 2.1.8, § 2, en artikel 2.1.11, § 2, VCRO voor respectievelijk het Vlaams, provinciaal en gemeentelijk niveau) :
1. de raadpleging in verschillende fasen van het opmaakproces van de betrokken adviesraden4;
2. overleg tussen de verschillende bestuursniveaus in verschillende fasen van het opmaakproces;
3. de raadpleging van het publiek in verschillende fasen van het opmaakproces, met inbegrip van een openbaar onderzoek over een voorlopig vastgestelde visie en een voorlopig vastgesteld beleidskader;
4. A. voor Vlaanderen :
wat de strategische visie betreft :
a) een voorlopige vaststelling van de visie door de Vlaamse Regering;
b) een standpunt van het Vlaams Parlement over de voorlopig vastgestelde visie,
c) een definitieve vaststelling van de visie door de Vlaamse Regering;
d) de bekrachtiging door het Vlaams Parlement van de definitief vastgestelde visie; wat de beleidskaders betreft :
a) een voorlopige vaststelling door de Vlaamse Regering;
b) een definitieve vaststelling door de Vlaamse Regering
4. B. voor provincie en gemeente : een voorlopige vaststelling en een definitieve vaststelling door de provincie- resp. gemeenteraad
2.1.2 Detaillering bij voorliggend besluit
Het besluit regelt het opmaakproces meer in detail. Het gaat in op de termijnen en de modaliteiten voor de verschillende processtappen, en op wie wanneer betrokken moet worden. Die gedetailleerde regels zijn gebundeld per bestuursniveau (en voor intergemeentelijke beleidsplanning).
Telkens wordt een onderscheid gemaakt naarmate de overheid :
1° in hetzelfde proces een strategische visie en een of meer beleidskaders opmaakt;
2° in hetzelfde proces een strategische visie en een of meer beleidskaders herziet.
3° een of meer beleidskaders afzonderlijk opmaakt nadat al een beleidsplan is vastgesteld;
4° een of meer beleidskaders afzonderlijk herziet.
De vaststellingstermijnen voor ruimtelijke beleidsplannen en voor beleidskaders zijn termijnen van orde. Dat was ook het geval bij de ruimtelijke structuurplannen. Anders dan bij ruimtelijke uitvoeringsplannen (waar wel een vervaltermijn geldt) sorteren de voorlopig vastgestelde ruimtelijke beleidsplannen of beleidskaders geen rechtsgevolgen, zodat er wat dat betreft alvast geen reden is om een vervaltermijn te stellen die zorgt dat de betrokken rechtsgevolgen verdwijnen bij gebreke aan een tijdige definitieve vaststelling. Een termijn van orde houdt wel in dat een termijnoverschrijding binnen redelijke perken moet blijven en een reden moet hebben (bijv. aantal reacties in een openbaar onderzoek en de verwerkingstijd die nodig is voor aanpassingen).
Bij opheffing van beleidskaders is in het uitvoeringsbesluit wel een vervaltermijn bepaald, opdat het voornemen tot opheffing in geen geval zou blijven "hangen". Een expliciete beslissing om een opheffing niet definitief vast te stellen of het laten verstrijken van de termijn om de opheffing definitief vast gestellen sorteren dus hetzelfde effect. Vermits een voornemen tot opheffing praktisch gezien een andere behandeling krijgt dan de opmaak van een nieuwe of gewijzigde tekst (bij opheffing zijn er bijvoorbeeld nooit tekstaanpassingen nodig na openbaar onderzoek) is de kans van een (ongewilde) termijnoverschrijding veel kleiner.
De twee hiernavolgende figuren bevatten processchema's voor het meest voorkomende proces, met name dat van opmaak (of herziening) van een ruimtelijke beleidsplan of een afzonderlijk beleidskader. De schema's houden rekening met de bepalingen in de VCRO en in dit besluit :


2.2 Procesinformatie
Elke plannende overheid moet procesinformatie bijhouden en digitaal ter beschikking stellen. Deze procesinformatie is voor de drie bestuursniveaus analoog (artikelen 2, 19 en 36 van het besluit).
Zo is men bv. verplicht om informatie bij te houden over de verwerking van de meest recente inspraak/participatie-initiatieven (punt 7° in de opsomming in de hierboven geciteerde artikels).
Uiteraard kan ook feedback over eerdere momenten bijgehouden worden.
De doorverwijzing naar monitorings- en evaluatie-initiatieven kan betrekking hebben op afgeronde initiatieven maar ook op de toekomstig op te nemen initiatieven (punt 9° ).
De procesinformatie wordt logischerwijze continu geactualiseerd en aangevuld.
De procesinformatie moet in ieder geval lopende processen tot opmaak, herziening of opheffing van een ruimtelijk beleidsplan of een beleidskader vermelden. Er is een lopende procedure zodra er een conceptnota is goedgekeurd voor de opmaak, de herziening of de opheffing.
2.3 Bekendmakingen
Voor meerdere bekendmakingen, geregeld in het besluit, is ook sprake van "digitale affichage" als één van de (mogelijke) vormen van bekendmaking.
Bedoeld wordt een bericht op digitale borden aan het gemeentehuis waar (al dan niet verplichte) aankondigingen en wettelijke berichten verschijnen, als alternatief voor de klassieke aanplakborden of "kastjes" waar berichten ophangen.
Hiermee worden dus niet verplaatsbare of vaste affichageborden bedoeld, die eender waar op het grondgebied van de gemeente staan of geplaatst kunnen worden, en waarop vaak toeristische informatie of informatie over activiteiten die plaatsvinden in de gemeente aangekondigd worden.
2.4 Raadpleging betrokken adviesraden
Bij het betrekken van de adviesinstanties wordt een onderscheid gemaakt tussen het informeren over het opmaakproces en de documenten, en de effectieve consultatie.
Informeren houdt in dat informatie wordt verschaft over het lopende proces; dat houdt nog geen vraag in tot input of feedback. Dat laatste is wel het geval bij het consulteren. Reacties zullen in het vervolgproces worden meegenomen.
Uiteraard kunnen informeren en consulteren samen gaan; bijv. als men informeert over een processtap of een document en meteen ook een reactie of advies vraagt.
2.5 Overleg tussen de verschillende bestuursniveaus
Er wordt opnieuw een onderscheid gemaakt tussen het informeren over het opmaakproces en de documenten, en de effectieve consultatie of het eigenlijke overleg. Zie de uitleg onder punt 2.3.
In de fase van het voorontwerp (dit is de fase die de voorlopige vaststelling voorafgaat), zijn in het besluit geen termijnen bepaald voor overleg of consultatie-initiatieven. Bedoeling is om dat deel van het proces niet te sterk te formaliseren. Uiteraard moet een concrete vraag om input of feedback een termijn of deadline vermelden. En het spreekt voor zich dat bij een vraag om opmerkingen over een document een redelijke termijn voor reacties wordt gegeven, zodat de consultatie zinvol kan gebeuren.
In de fase na voorlopige vaststelling is er een termijngebonden adviesmogelijkheid. Zo kunnen bijv. de provincie- en gemeenteraden uiterlijk de laatste dag van het openbaar onderzoek een schriftelijk advies over een ontwerp van Beleidsplan Ruimte Vlaanderen of het ontwerp van beleidskader bezorgen aan de Vlaamse Regering.
2.6 Raadpleging publiek
Er wordt opnieuw een onderscheid gemaakt tussen het informeren over het opmaakproces en de documenten, en de effectieve consultatie. Zie de uitleg onder punt 2.3.
2.6.1 Opmaak voorontwerp (fase voorafgaand aan de voorlopige vaststelling)
> Raadpleging van het publiek
Het publiek wordt over de opmaak van een voorontwerp van beleidsplan of van een voorontwerp van beleidskader geraadpleegd.
Deze raadpleging kan verschillende vormen aannemen en op verschillende tijdstippen in het opmaakproces plaatshebben. Bijvoorbeeld : organisatie van een burgerparlement, een stadsdebat, een bevraging over sleutelkwesties, een online enquête, ...
Het publiek moet in ieder geval de mogelijkheid krijgen om schriftelijk (hetzij analoog hetzij digitaal) te reageren op de conceptnota voor het beleidsplan of het beleidskader. Dat is het minimum.
In de fase van het voorontwerp wordt niet strikt formeel geregeld hoe mensen kunnen reageren, noch worden termijnen voor inspraak vastgelegd. Het spreekt voor zich dat de overheid die inspraak en participatie organiseert, telkens voor het specifieke initiatief duidelijk maakt welke documenten of informatie beschikbaar zijn, en hoe en wanneer men kan participeren of reageren. Ook hier geldt uiteraard dat termijnen voor reactie redelijk moeten zijn om effectieve participatie te garanderen.
Voor de beleidsplannen van de drie niveaus wordt in het besluit bepaald dat de conceptnota in het gemeentehuis moet kunnen geraadpleegd worden "op een manier die voor iedereen toegankelijk is". De burger moet op het gemeentehuis de documenten dus zowel op papier als op een scherm kunnen lezen. Het betekent bijv. ook dat personen met een visuele handicap de documenten ook moeten kunnen raadplegen (bijv. tekst op toegankelijke website).
> Conceptnota
In het voorbereidend traject staat aldus de figuur van de conceptnota centraal.
Het gebruik van de term conceptnota is gebaseerd op het begrip zoals dit binnen de Vlaamse overheid gehanteerd wordt. Zie hiervoor Omzendbrief VR 2017/11 Samenwerking met het Vlaams Parlement, het Huishoudelijk Reglement van de Vlaamse Regering en de herinnering aan afspraken over terminologie, na opmerkingen parlementsvoorzitter :
https ://overheid.vlaanderen.be/conceptnota-terminologie-en-afspraken
Zo kan op Vlaams niveau alleen gesproken worden over een "conceptnota" als het aan 3 criteria voldoet :
1. Het wordt voorgelegd aan de Vlaamse Regering
2. Het wordt ingediend bij de voorzitter van het Vlaams Parlement;
3. Het is een instrument om het Vlaams Parlement en de maatschappelijke actoren actiever, transparanter en vroeger bij het beleid te betrekken, en om de kwaliteit van de besluitvorming en het draagvlak van de beslissingen te versterken.
Deze filosofie kan doorgetrokken worden naar de andere niveaus.
Het is de provincieraad respectievelijk de gemeenteraad die besluit tot de opmaak van een provinciaal respectievelijk gemeentelijk beleidsplan ruimte. De deputatie dan wel het college van burgemeester en schepenen neemt de nodige maatregelen voor de opmaak en de vaststelling ervan.
Daarnaast bezorgt de deputatie de conceptnota voor het provinciaal beleidsplan ruimte of voor het beleidskader aan de provincieraad, het college van burgemeester en schepenen bezorgt de conceptnota aan de gemeenteraad.
Ook hier geldt dat de conceptnota dient om provincieraad en gemeenteraad vroeger bij het beleid te betrekken en de informeren over het verloop van het proces. Daarnaast worden ook de maatschappelijke actoren betrokken via de provinciale resp. gemeentelijke commissie voor ruimtelijke ordening gezien ook deze commissies de conceptnota ontvangen.
De inhoud van een conceptnota is in het uitvoeringsbesluit niet nader gespecificeerd. De term "conceptnota" moet in zijn spraakgebruikelijke betekenis worden geïnterpreteerd, zij het toegespitst op de ruimtelijke beleidsplanning. Het is een nota die op hoofdlijnen aangeeft welk ruimtelijk beleid men verder wil vastleggen in een ruimtelijk beleidsplan of in een beleidskader. Een conceptnota geeft kernachtig de ambitie weer. Het document moet een discussie op hoofdlijnen (krijtlijnen) mogelijk maken.
2.6.2 Openbaar onderzoek (na voorlopige vaststelling) met inspraak- en informatievergadering
Elk van de in dit besluit geregelde openbare onderzoeken (over een ontwerp van integraal beleidsplan, over de aparte herziening van een beleidskader, over de opheffing van een beleidskader, ...) duurt negentig dagen. Er is geen onderscheid gemaakt naar planningsniveau of naar wat voorligt in het openbaar onderzoek. De achterliggende filosofie is dat er weinig of geen reden is om te differentiëren. De opheffing van een beleidskader bijvoorbeeld zou voor de ruimtelijke ontwikkeling van het grondgebied even ingrijpend kunnen zijn als de opmaak er van. Met de termijn van negentig dagen wordt overigens aangesloten bij wat gold voor de procedure van opmaak en herziening van ruimtelijke structuurplannen.
Er wordt voorzien dat de informatie- en inspraakvergadering in eerste helft van het openbaar onderzoek wordt gehouden. De reden hiervoor is dat men op die manier kennis kan nemen van het ontwerp van beleidsplan of beleidskader, en tegelijk nog voldoende tijd heeft om te reageren.
Vermits de vergadering ook een inspraakvergadering is, is het wel degelijk de bedoeling dat deelnemers aan de vergadering die dat willen, al reacties kenbaar kunnen maken tijdens de vergadering zelf. Die reacties moeten worden geakteerd en beschouwd als geldig ingediende reacties. Er is uiteraard een belangrijke rol weggelegd voor de moderator en de verslaggever. De moderator moet bijvoorbeeld indien nodig vragen of een opmerking ter vergadering effectief als reactie op het document moet worden verstaan en geakteerd.
2.6.3 Verslag over het openbaar onderzoek aan de strategische adviesraad en het Vlaams Parlement, of aan de bevoegde commissie voor ruimtelijke ordening
De Vlaamse Regering, de deputatie en het college van burgemeester en schepenen moeten over het openbaar onderzoek verslag uitbrengen bij de strategische adviesraden en het Parlement, respectievelijk de provinciale en gemeentelijke commissie voor ruimtelijke ordening.
Dat verslag mag zich niet beperken tot een opgave van het aantal reacties e.d. Het moet ook ingaan op de teneur van de reacties. Het verslag moet de betrokken instanties immers in staat stellen om behalve een standpunt over het ontwerp, ook een standpunt uit te brengen over "het gevolg dat het best gegeven kan worden aan de reacties uit het openbaar onderzoek" (artikel 11, § 3, artikel 28, § 3, en artikel 45, § 3).
2.7 Betrokkenheid van het Vlaams Parlement
Artikel 2.1.5, § 2, VCRO voorziet de betrokkenheid van het Vlaams Parlement wat betreft de strategische visie, door een parlementaire bekrachtiging van deze visie.
Artikel 12, § 2, van dit besluit bevat de termijn voor de decretaal voorziene parlementaire bekrachtiging van de visie. Dit artikel is duidelijk : enkel als ook de visie wordt opgemaakt of herzien, is die bekrachtiging nodig.
A contrario is de bekrachtiging dus niet nodig als het louter over de opmaak of herziening (of opheffing) van een beleidskader gaat.
In de hypothese dat de afzonderlijke opmaak of herziening van een beleidskader aan de orde is, wordt het Vlaams Parlement in kennis gesteld van de conceptnota over betrokken beleidskader (artikel 4, § 3, van dit besluit) en heeft het de mogelijkheid om een standpunt uit te brengen over het ontwerp van beleidskader (artikel 11 van dit besluit).
Deze manier van werken is niet onlogisch gelet op de aard van een beleidskader5 : het bevat operationele doelstellingen op middellange termijn (bijv. 2 legislaturen). Door het Parlement de conceptnota te bezorgen, wordt het Parlement minstens geïnformeerd over de plannen tot opmaak/herziening van een afzonderlijk beleidskader en wordt de parlementaire controle op het regeringswerk mogelijk gemaakt. Door het innemen van standpunten kan het Vlaams Parlement op dit regeringswerk reageren.
Beleidsnota's (één legislatuur) en beleidsbrieven (één werkjaar) worden tenslotte ook aan het Parlement gepresenteerd en het Parlement kan daarover ook standpunten innemen.
Een verplichte parlementaire bekrachtiging is volgens de bepalingen in de VCRO bij beleidskaders niet aan de orde.
De bepalingen die het besluit bevat over de relatie met het Vlaams Parlement voor wat betreft de beleidskaders, vallen daarmee volkomen binnen de decretale machtiging aan de Vlaamse Regering om de opmaakprocedure van de beleidsplannen nader te regelen.
Een dergelijk onderscheid op provinciaal of gemeentelijk niveau is er niet : daar wordt het provinciaal/gemeentelijk beleidsplan ruimte of het beleidskader definitief vastgesteld door provincieraad resp. gemeenteraad, i.e. het democratisch verkozen orgaan.
2.8 Buiten toepassing verklaren van onderdelen van bestaande ruimtelijke beleidsplannen of ruimtelijke structuurplannen van een lager planningsniveau
Artikelen 2.1.5, § 2, tweede lid, en 2.1.8, § 2, tweede lid, VCRO maken het voor de Vlaamse Regering, respectievelijk de provincieraad, mogelijk om bij de vaststelling van een Vlaams beleidskader respectievelijk provinciaal beleidskader, onderdelen van provinciale of gemeentelijke beleidskaders, respectievelijk onderdelen van gemeentelijke beleidskaders te omschrijven of aan te duiden die niet meer geldig zijn.
Dat kan, aldus de decretale bepalingen, pas na raadpleging van de betrokken provincie- of gemeentera(a)d(en). Het besluit regelt de concrete modaliteiten.
Merk op dat het besluit meteen ook de regelingen concretiseert van artikelen 214, § 2, eerste lid, en 215, § 2, eerste lid, van het decreet van 8 december 2017 houdende wijziging van diverse bepalingen inzake ruimtelijke ordening, milieu en omgeving. Deze overgangsbepalingen, niet in de VCRO maar in het decreet van 8 december 2017 opgenomen, maken het mogelijk voor een hoger planningsniveau om bij de vaststelling van een beleidskader onderdelen van een ruimtelijk structuurplan van een lager planningsniveau aan te duiden die niet meer geldig zijn.
De in artikel 13 en 30 van dit besluit voorziene procedure beiden de Vlaamse Regering en de deputatie meerdere mogelijkheden.
Er is één vaste ingrediënt : de betrokken provincieraad of gemeenteraad moet in de mogelijkheid zijn geweest om te adviseren over de aanduiding van de onderdelen die niet langer geldig zouden zijn (cf. de decretale tekst).
Het is dus mogelijk dat het voorstel om bepaalde onderdelen aan te duiden als niet langer geldig, de volledige procedure doorloopt. Hierdoor kan de deputatie of het college van burgemeester en schepenen of diens gemachtigde reeds opmerkingen formuleren in de vooroverlegfase, en kan de betrokken provincieraad of gemeenteraad er zich over uitspreken in het advies in de fase van openbaar onderzoek. De provincieraad of gemeenteraad wordt daar ook uitdrukkelijk toe uitgenodigd via een individuele kennisgeving voor het openbaar onderzoek.
De tekst laat ook toe dat het voorstel om bepaalde onderdelen aan te duiden als niet langer geldig, nog niet in de vooroverlegfase naar boven komen, maar pas bij de voorlopige vaststelling wordt geformuleerd. Ook in dit geval kan de betrokken provincieraad of gemeenteraad zich er dan over uitspreken in het advies in de fase van openbaar onderzoek.
Het is ook mogelijk dat het voorstel om bepaalde onderdelen aan te duiden als niet langer geldig pas later wordt geformuleerd. In dat geval zal het voorstel voorafgaand aan de definitieve vaststelling nog voor apart advies moeten worden voorgelegd aan de betrokken provincie- of gemeenteraad. Dat is dan inderdaad een advies buiten de gewone advisering in de fase van het openbaar onderzoek.
De tekst van het besluit is met deze regeling conform met artikelen 2.1.5, § 2, tweede lid, en 2.1.8, § 2, tweede lid, VCRO en artikelen 214, § 2, eerste lid, en 215, § 2, eerste lid, van het decreet van 8 december 2017.
Volledigheidshalve : de figuur om bij de vaststelling van een nieuw of gewijzigd plan in te grijpen in bestaande lagere plannen, heeft ook steeds bestaan in het regime van de structuurplannen. Bij de twee herzieningen van het Ruimtelijk Structuurplan Vlaanderen is er geen gebruik van gemaakt. Dit is dus hoe dan ook een uitzonderingsregeling.
2.9 Voorbehoud
De beleidsplannen komen tot stand in een procedure die participatie en overleg garandeert, in elke fase van de opmaak. De provinciale en gemeentelijke beleidsplannen zijn decretaal niet onderworpen aan een goedkeuringstoezicht.
De Vlaamse Regering kan bij de definitieve vaststelling van provinciale en gemeentelijke ruimtelijke beleidsplannen echter wel een voorbehoud formuleren bij één of meer specifieke opties. De deputatie kan dat ook ten aanzien van definitief vastgestelde gemeentelijke ruimtelijke beleidsplannen. Dat is decretaal bepaald. De VCRO stelt ook dat het voorbehoud "voldoende precies moet zijn".
Een voorbehoud moet logischerwijze duidelijk, concreet en restrictief zijn. Er kan geen algemeen voorbehoud geformuleerd worden ten aanzien van grote lijnen of basisprincipes van een (provinciaal) ruimtelijk beleidsplan. Het formuleren van een voorbehoud is een uitzonderlijk middel nadat andere mogelijkheden (overleg, adviesrondes) zijn uitgeput.
Het besluit bevat dan ook meer gedetailleerde modaliteiten voor het formuleren van een voorbehoud.
Voorbehoud van op Vlaams niveau t.a.v. opties uit provinciale of gemeentelijke beleidsplannen ruimte gebeurt bij ministerieel besluit (krachtens de algemene delegatie van de Vlaamse Regering aan haar leden).
Gelet op het feit dat er overleg over de opmaak van het beleidsplan aan vooraf gegaan is tussen de bestuursniveaus (en dus eventuele pijnpunten in principe gekend zijn), kan de termijn voor een voorbehoud kort zijn (45 dagen).
2.10 Intergemeentelijke beleidsplanning
De VCRO maakt het mogelijk om aan intergemeentelijke beleidsplanning te doen. Zowel het integrale plan als de visie of één of meer beleidskaders afzonderlijk kunnen intergemeentelijk zijn.
Wel moet een intergemeentelijk beleidsplan (of intergemeentelijke visie of intergemeentelijk beleidskader) "analytisch" benaderd worden en worden de voor de diverse gemeenten relevante onderdelen apart beschouwd. Elke gemeenteraad beslist hierover afzonderlijk. De betrokken gemeenteraadsbeslissingen moeten dan ook uitdrukkelijk aangeven op welke onderdelen van het intergemeentelijk beleidsplan de gemeenteraadsbeslissing betrekking heeft.
Voorliggend besluit voorziet specifieke bepalingen over intergemeentelijke samenwerking inzake beleidsplanning, zoals het gezamenlijk vergaderen van betrokken gecoro's, het samen organiseren van het openbaar onderzoek e.d.m.
2.11 Overgangsmaatregelen
Artikel 214 e.v. van het decreet van 8 december 2017 houdende wijziging van diverse bepalingen inzake ruimtelijke ordening, milieu en omgeving voorziet reeds in een overgangsregeling, zowel voor wat betreft de opvolging van het Ruimtelijk Structuurplan Vlaanderen door het BRV als wat betreft opvolging van provinciale of gemeentelijke structuurplannen door provinciale resp. gemeentelijke beleidsplannen ruimte.
Bijkomend wordt in het uitvoeringsbesluit geregeld dat voor processen tot opmaak van ruimtelijke beleidsplannen die lopen op het ogenblik van inwerkingtreding nieuwe regeling, zoals de opmaak van het BRV, uitzonderingen gelden op bepaalde publiciteitsvereisten in de fase(s) voorafgaand aan de voorlopige vaststelling. Aan essentiële procesvereisten (bijv. vroege raadpleging publiek) moet wel voldaan zijn. Concreet betekent dit dat de procedure van dit besluit voor het betrokken plan gevolgd zal moeten worden vanaf de voorlopige vaststelling (dus : artikel 7, 24 of 41 en volgende).
Deze overgangsregeling komt tegemoet aan de realiteit dat de opmaak van het BRV al enkele jaren loopt en dat diverse lokale besturen ook al met planningsprocessen voor de opmaak van beleidsplannen zijn gestart. Het zou bijvoorbeeld voor het BRV bijzonder onlogisch zijn om te eisen dat de Vlaamse Regering thans, na de inwerkingtreding van de decretale bepalingen en het uitvoeringsbesluit, de adviesraden, de bevolking en de lokale besturen raadpleegt over een conceptnota. Dergelijke raadpleging en overleg zijn er al geweest (algemene bevraging over sleutelkwesties, burgerparlement, vaststelling Groenboek en Witboek met de mogelijkheid om daar op te reageren, adviesvragen aan de strategische adviesraden op diverse momenten betrokken, overleg met de lokale besturen ... ).
De overgangsbepaling laat dan ook toe dat indien voor een beleidsplan een proces is gevoerd dat qua trechtering (evolutie van krijtlijnen naar uitgewerkt document) en qua participatie en inspraak vergelijkbaar is met wat het uitvoeringsbesluit vereist, er mag overgegaan worden tot voorlopige vaststelling. De overgangsbepaling is dus niet onvoorwaardelijk, en vereist eenzelfde niveau van participatie en inspraak (op die manier is ook het grondwettelijke gelijkheidsbeginsel gerespecteerd).
Indien gebruik gemaakt wordt van de overgangsregeling zal dit bij de voorlopige vaststellling van het betrokken ruimtelijk beleidsplan moeten worden gemotiveerd. Zo zal de aanhef van het betrokken vaststellingsbesluit moeten duiden welke initiatieven werden genomen, en hoe dus aan de voorwaarden van artikel 86 is voldaan.
2.12 Wijzigingsbepalingen
Er wordt in diverse besluiten, binnen en buiten het beleidsveld ruimtelijke ordening (of omgeving), verwezen naar ruimtelijke structuurplannen, in het bijzonder naar het Ruimtelijk Structuurplan Vlaanderen. Vermits de ruimtelijke structuurplannen verdwijnen ten voordele van ruimtelijke beleidsplannen, moeten de betrokken besluiten worden aangepast. In wat volgt wordt voor twee besluiten verantwoord waarom ze niet worden aangepast, en wordt voor een reeks andere besluiten uitgelegd hoe en waarom ze zijn aangepast.
2.12.1 Geen aanpassing
• Besluit van de Vlaamse Regering van 13 december 2002 betreffende het netmanagement
Dit besluit verwijst naar het Ruimtelijk Structuurplan Vlaanderen (RSV), dat verdwijnt bij de goedkeuring van het BRV.
Dit besluit wordt niet aangepast. Het betreft immers de goedkeuring van het netmanagement zoals dit opgesteld is door de Vlaamse Vervoermaatschappij. Het netmanagement is een bijlage bij het besluit. Deze bijlage verwijst naar lokale structuurplannen en naar het RSV. Gelet op de aard van dit besluit (goedkeuring door de Vlaamse Regering van een door een andere rechtspersoon vastgesteld document), heeft het geen zin dit besluit aan te passen. Het netmanagement zal op termijn moeten aangepast worden eens het BRV het RSV vervangt. Daarbij zal ook rekening moeten worden gehouden met de geleidelijke vervanging van provinciale en gemeentelijke ruimtelijke structuurplannen door provinciale en gemeentelijke ruimtelijke beleidsplannen.
• Besluit van de Vlaamse Regering van 5 oktober 2007 tot bepaling van de voorwaarden voor de toekenning van subsidies voor strategische projecten ter uitvoering van het Ruimtelijk Structuurplan Vlaanderen
Dit subsidiebesluit voor strategische projecten in uitvoering van het RSV moet apart worden aangepast, vervangen of opgeheven. Er moet bekeken worden of men een vergelijkbare subsidieregeling wil voor projecten in uitvoering van het BRV.
2.12.2 Aanpassing
• Besluit van de Vlaamse regering van 5 mei 2000 tot instelling van het register van ruimtelijke planners, tot bepaling van de voorwaarden voor opname van personen in dat register en tot vaststelling van nadere regels met betrekking tot de verantwoordelijkheid van ruimtelijke planners voor de opmaak van ruimtelijke structuurplannen en ruimtelijke uitvoeringsplannen
Dit besluit wordt aangepast zodat ook de opmaak van ruimtelijke beleidsplannen onder de verantwoordelijkheid van ruimtelijk planners gebeurt.
• Besluit van de Vlaamse Regering van 20 oktober 2000 tot bepaling van de voorwaarden voor de toekenning van subsidies aan gemeenten voor de opmaak van gemeentelijke ruimtelijke structuurplannen, gemeentelijke ruimtelijke uitvoeringsplannen en gemeentelijke plannen van aanleg
De subsidieregelingen voor ruimtelijke structuurplannen en voor bijzondere plannen van aanleg kunnen verdwijnen. Er worden al geruime tijd geen bijzondere plannen van aanleg meer gemaakt, en alle gemeenten, op één na, ontvingen een subsidie voor de opmaak van hun oorspronkelijke gemeentelijk ruimtelijk structuurplan. Eén gemeente beschikt nog niet over een ruimtelijk structuurplan, en zal dat allicht ook niet meer opmaken maar wel een gemeentelijk ruimtelijk beleidsplan opmaken.
• Besluit van de Vlaamse regering van 19 januari 2001 houdende regeling van de begrotingscontrole en -opmaak
Dit besluit bepaalt thans dat voor de opmaak van ruimtelijke structuurplannen geen advies van de Inspectie van Financiën (en dus ook geen begrotingsakkoord) vereist is. Dit besluit wordt aangepast zodat dit voortaan geldt voor de opvolger van de ruimtelijke structuurplannen, met name de ruimtelijke beleidsplannen.
• Besluit van de Vlaamse Regering van 26 januari 2007 houdende nadere regels inzake de ruimtelijke veiligheidsrapportage
Artikel 2, § 2, 2°, e), van het besluit van de Vlaamse Regering van 26 januari 2007 houdende nadere regels inzake de ruimtelijke veiligheidsrapportage verwijst naar de categorisering van de wegen volgens het RSV :
" § 2. Voor de toepassing van dit besluit wordt verstaan onder :
...
2° aandachtsgebied : één van de volgende gebieden :
...
e) hoofdtransportwegen
1) wegverkeer : de wegen behorende tot de categorieën 'hoofdwegen' en 'primaire wegen van categorie I' uit het Ruimtelijk Structuurplan Vlaanderen;
2) spoorwegverkeer : de spoorwegen behorende tot de categorie 'hoofdspoorwegen voor het personenvervoer' uit het Ruimtelijk Structuurplan Vlaanderen;
3) luchthavenverkeer in verband met het luchthaventerrein van Zaventem;"
Bij de inwerkingtreding van het BRV vervalt het RSV. Het BRV bevat geen selectie of categorisering van wegen. Met de thans besproken wijzigingsbepalingen wordt er voor geopteerd om de selectie en categorisering zoals ze gold de dag voor de opheffing van het RSV, verder te laten doorwerken tot er een nieuwe categorisering is in het Mobiliteitsplan Vlaanderen, of opgesteld op grond van het Mobiliteitsplan Vlaanderen. Als duidelijk is waar en op welke manier er een nieuwe categorisering komt, zal weliswaar het besluit nogmaals moeten worden aangepast.
• Besluit van de Vlaamse Regering van 12 oktober 2007 betreffende de milieueffectrapportage over plannen en programma's
Er gebeurt een analoge aanpassing als voor het besluit met betrekking tot de veiligheidsrapportage (zie vorig punt) : de selectie en categorisering van wegen uit het RSV blijft doorwerken.
• Besluit van de Vlaamse Regering van 11 april 2008 tot vaststelling van de nadere regels met betrekking tot de vorm en de inhoud van de ruimtelijke uitvoeringsplannen
Dit besluit verwijst in artikel 1, derde lid naar de ruimteboekhouding van het RSV : "De minister bevoegd voor ruimtelijke ordening kan richtlijnen uitvaardigen voor het toewijzen van gebiedsaanduidingen aan categorieën van de ruimteboekhouding van het ruimtelijk structuurplan Vlaanderen."
De bijlage bij het besluit bevat de zogenaamde typevoorschriften.
De typevoorschriften in verband met de afbakeningslijn van grootstedelijk/ regionaalstedelijk/ zeehaven/ luchthavengebied bevatten, naast de verwijzing naar concept van afbakening (wat verlaten wordt met het BRV), ook een verwijzing naar de doorwerking van ruimtelijke structuurplannen.
Artikel 1 wordt aangepast in die zin dat de richtlijnen betrekking hebben op de toewijzing aan "een ruimteboekhouding" (er zijn overigens sowieso gebiedscategorieën opgenomen in artikel 2.2.6, § 2, VCRO (ingevoerd in 2009, na inwerkingtreding van bovenvermeld uitvoeringsbesluit). De aanpassing van de bijlage met typevoorschriften moet gebeuren bij een algemene update van de typevoorschriften.
• Besluit van de Vlaamse Regering van 3 juli 2009 tot vaststelling van een deontologische code voor de leden van de provinciale en gemeentelijke commissies voor ruimtelijke ordening
In dit besluit wordt de nieuwe planfiguur (ruimtelijk beleidsplan) vermeld waar dat relevant is.
• VLAREL van 19 november 2010
De nieuwe planfiguur (ruimtelijk beleidsplan) wordt vermeld bij de opleidingsonderdelen voor MER-deskundigen.
• Besluit van de Vlaamse Regering van 2 maart 2012 tot bepaling van de nadere regeling met betrekking tot het Rollend Grondfonds
De nieuwe planfiguur (ruimtelijk beleidsplan) wordt betrokken in de omschrijving van grondbeleidsmaatregelen waarvoor de VMSW verantwoordelijk is.
• Besluit van de Vlaamse Regering van 25 januari 2013 tot bepaling van de nadere regels betreffende de organisatorische omkadering, de financiering en de samenwerking voor het mobiliteitsbeleid
Dit besluit bevat subsidieregelingen die verwijzen naar de categorisering van de stedelijke gebieden uit het RSV. Bij de inwerkingtreding van het BRV vervalt het RSV. Daarom wordt tot nader order met de invoering van een overgangsbepaling de specifieke toepassing van de categorisering van de stedelijke gebieden uit het RSV gecontinueerd zoals die gold tot aan de vervanging van het RSV door het BRV.
• Besluit van de Vlaamse Regering van 29 maart 2013 tot bepaling van de nadere regels inzake het planologisch attest
De verwijzingen in dit besluit naar selecties, afbakeningen en opdrachten uit het RSV wordt op dezelfde manier geremedieerd als voor het vorige besluit : er wordt verder gebruik gemaakt van de selecties, afbakeningen en opdrachten zoals die golden tot aan de vervanging van het RSV door het BRV (of de vervanging van het provinciaal RS door een nieuw provinciaal beleidsplan ruimte).
• Besluit van de Vlaamse Regering van 20 december 2013 betreffende de bescherming van de verkeersinfrastructuur in geval van vervoer met langere en zwaardere slepen in het kader van een proefproject
In de inleidende zin van artikel 6 en in artikel 7, 1°, van het besluit van de Vlaamse Regering van 20 december 2013 betreffende de bescherming van de verkeersinfrastructuur in geval van vervoer met langere en zwaardere slepen in het kader van een proefproject wordt verwezen naar de selecties en de categorisering van wegen volgens het RSV.
Ook hier wordt er voor geopteerd om tot nader order de selectie en categorisering zoals ze gold de dag voor de opheffing van het RSV, verder te laten doorwerken tot er een nieuwe categorisering is in het Mobiliteitsplan Vlaanderen, of opgesteld op grond van het Mobiliteitsplan Vlaanderen.
• Besluit van de Vlaamse Regering van 27 november 2015 tot uitvoering van het decreet van 25 april 2014 betreffende de omgevingsvergunning
In artikel 35, § 6, van het besluit van de Vlaamse Regering van 27 november 2015 tot uitvoering van het decreet van 25 april 2014 betreffende de omgevingsvergunning, wordt voor de adviesverplichtingen voor vergunningsaanvragen verwezen naar de wegenselectie in het RSV :
(" § 6. De wegbeheerder verleent advies als het voorwerp van de vergunningsaanvraag op minder dan dertig meter van het domein van autosnelwegen, hoofdwegen of primaire wegen categorie I volgens het Ruimtelijk Structuurplan Vlaanderen of langs gewestwegen ligt.")
Bij de inwerkingtreding van het BRV vervalt het RSV. Het BRV bevat geen selectie of categorisering van wegen. Er wordt voor geopteerd om tot nader order de selectie en categorisering zoals ze gold de dag voor de opheffing van het RSV, verder te laten doorwerken tot er een nieuwe categorisering is in het Mobiliteitsplan Vlaanderen, of opgesteld op grond van het Mobiliteitsplan Vlaanderen.
• Besluit van de Vlaamse Regering van 15 april 2016 houdende de aanduiding van de maritieme toegangswegen en de bestanddelen van de haveninfrastructuur
In artikel 13, tweede lid, van het besluit van de Vlaamse Regering van 15 april 2016 houdende de aanduiding van de maritieme toegangswegen en de bestanddelen van de haveninfrastructuur wordt verwezen naar de categorisering van wegen volgens het RSV of de provinciale ruimtelijke structuurplannen ("Aanvullingen op of wijzigingen in het bestand van de ontsluitingswegen van en naar het havengebied, vermeld in artikel 5, worden gedaan op basis van de categorisering volgens het Ruimtelijk Structuurplan Vlaanderen of de respectieve provinciale ruimtelijke structuurplannen.").
Hier wordt bepaald dat de aanvullingen of verwijzingen na vervanging van het RSV of de provinciale ruimtelijke structuurplannen, gebeuren op grond van de nieuwe ruimtelijke beleidsplannen en de mobiliteitsplannen opgesteld op grond van het Mobiliteitsdecreet.
J. SCHAUVLIEGE,
Vlaams minister van Omgeving, Natuur en Landbouw
_______
Nota's
1 K.U. Leuven - Instituut voor de Overheid, SumResearch, Hogeschool voor Wetenschap en Kunst - departement Architectuur (Sint-Lucas), Radboud Universiteit Nijmegen (2010), Evaluerend onderzoek naar de effectiviteit van de uitvoering van het ruimtelijk beleid in Vlaanderen, in opdracht van Ruimte Vlaanderen, Brussel, www.ruimtelijkeordening.be, rubriek "onderzoek".
2 TRITEL en LDR (2012), Onderzoek naar een instrumentarium voor strategisch en realisatiegericht ruimtelijk beleid in Vlaanderen, in opdracht van Ruimte Vlaanderen, Brussel, www.ruimtelijkeordening.be, rubriek "onderzoek".
3 Laenens, W., Vanderstraeten, E., Braet, O., Mariën, I., & Van den Broeck, W. (2017). Vernieuwing van regelgeving in het kader van openbare onderzoeken en participatie bij ontwikkeling van ruimtelijk beleid binnen het toepassingsgebied van het verdrag van Aarhus, imec-SMIT Vrije Universiteit Brussel, in opdracht van Kanselarij en Bestuur en Ruimte Vlaanderen, Brussel, www.ruimtelijkeordening.be, rubriek "onderzoek".
4 Voor Vlaanderen : SARO; SERV, Mina, SALV, MORA; voor provincie : procoro, voor gemeente : gecoro.
5 Artikel 2.1.1, § 1, derde lid, VCRO : "Een beleidskader bevat operationele beleidskeuzes voor de middellange termijn en actieprogramma's voor een thema of voor een gebiedsdeel. Beleidskaders beschrijven onder meer hoe en met wie de gewenste ruimtelijke ontwikkeling wordt gerealiseerd. De Vlaamse Regering kan nadere regels bepalen met betrekking tot de inhoud van een beleidskader."
( ... - ... )
RAAD VAN STATE, afdeling Wetgeving
Advies 62.982/1 van 16 maart 2018 over een ontwerp van besluit van de Vlaamse Regering 'tot bepaling van nadere regels voor de opmaak en de vaststelling van ruimtelijke beleidsplannen'
Op 12 februari 2018 is de Raad van State, afdeling Wetgeving, door de Vlaamse minister van Omgeving, Natuur en Landbouw verzocht binnen een termijn van dertig dagen, verlengd tot 16 maart 2018, een advies te verstrekken over een ontwerp van besluit van de Vlaamse Regering `tot bepaling van nadere regels voor de opmaak en de vaststelling van ruimtelijke beleidsplannen'.
Het ontwerp is door de eerste kamer onderzocht op 8 maart 2018. De kamer was samengesteld uit Wilfried VAN VAERENBERGH, staatsraad, voorzitter, Chantal BAMPS en Wouter PAS, staatsraden, Michel TISON en Johan PUT, assessoren, en Wim GEURTS, griffier.
Het verslag is uitgebracht door Pierrot T'KINDT, auditeur.
Het advies, waarvan de tekst hierna volgt, is gegeven op 16 maart 2018.
1. Met toepassing van artikel 84, § 3, eerste lid, van de wetten op de Raad van State, gecoördineerd op 12 januari 1973, heeft de afdeling Wetgeving zich toegespitst op het onderzoek van de bevoegdheid van de steller van de handeling, van de rechtsgrond, alsmede van de vraag of aan de te vervullen vormvereisten is voldaan.
STREKKING EN RECHTSGROND VAN HET ONTWERP
2.1. Bij artikel 23 van het decreet van 8 december 2017 `houdende wijziging van diverse bepalingen inzake ruimtelijke ordening, milieu en omgeving' wordt het stelsel van de ruimtelijke structuurplanning vervangen door het stelsel van de ruimtelijke beleidsplanning. Het om advies voorgelegde ontwerp van besluit van de Vlaamse Regering strekt ertoe aan de in dat verband in de Vlaamse Codex Ruimtelijke Ordening (hierna : VCRO) opgenomen bepalingen uitvoering te geven.
2.2. Het ontwerp bevat vooreerst een hoofdstuk met definities en vervolgens verschillende hoofdstukken gewijd aan de regeling van de ruimtelijke beleidsplanning op het niveau van het Vlaamse Gewest (Beleidsplan Ruimte Vlaanderen), de provincie (provinciaal beleidsplan ruimte), de gemeente (gemeentelijk beleidsplan ruimte) en het intergemeentelijke niveau. Voor elk van die niveaus worden uitvoeringsregels bepaald voor de procesinformatie, de geïntegreerde opmaak of herziening van een ruimtelijk beleidsplan, dat zowel een strategische visie als een of meer beleidskaders omvat, en de afzonderlijke opmaak, herziening of opheffing van een of meer beleidskaders. Voor het gewestelijke en het provinciale niveau zijn er bovendien bepalingen over de omschrijving of aanduiding van onderdelen van beleidskaders of ruimtelijke structuurplannen van een lager bestuursniveau die niet langer geldig zijn. Voor het provinciale en het gemeentelijke niveau worden bepalingen opgenomen over de mogelijkheid om op een hoger bestuursniveau voorbehoud te maken bij bepaalde opties uit het beleidsplan of een beleidskader ervan. Specifiek voor de intergemeentelijke ruimtelijke beleidsplanning bevat het ontwerp een regeling voor de afzonderlijke vaststelling van een strategische visie.
In een volgend hoofdstuk worden in verschillende besluiten van de Vlaamse Regering terminologische wijzigingen aangebracht die voortvloeien uit de transitie van ruimtelijke structuurplannen naar ruimtelijke beleidsplannen. In sommige besluiten wordt voorzien in de verdere gelding van specifieke bestanddelen van het Ruimtelijk Structuurplan Vlaanderen of van provinciale ruimtelijke structuurplannen voor de toepassing van bepalingen van die besluiten.
In een hoofdstuk met slotbepalingen wordt het met een overgangsmaatregel mogelijk gemaakt om onder bepaalde voorwaarden af te wijken van in het ontworpen besluit vervatte informatie-, bekendmakings- en raadplegingsverplichtingen als de voorbereiding van een ruimtelijk beleidsplan een aanvang heeft genomen vóór de inwerkingtreding van het te nemen besluit. De inwerkingtreding valt samen met die van voormeld artikel 23 van het decreet van 8 december 2017.
3.1. Voor de hoofdstukken 1 tot 5 en 7 van het ontwerp wordt rechtsgrond geboden door de bepalingen waaraan wordt gerefereerd in het eerste en het tweede lid van de aanhef van het te nemen besluit.
3.2. Voor de wijzigingsbepalingen opgenomen in hoofdstuk 6 van het ontwerp wordt in beginsel rechtsgrond geboden door artikel 20 van de bijzondere wet van 8 augustus 1980 `tot hervorming der instellingen', waaraan de Vlaamse Regering een algemene bevoegdheid voor het uitvoeren van decreten ontleent, gelezen in samenhang met artikel 23 van het decreet van 8 december 2017.
Voor de wijzigingen opgenomen in de artikelen 72, 73, 1°, en 79 tot 83 van het ontwerp dient evenwel een beroep te worden gedaan op een meer specifieke rechtsgrond, welke wordt geboden door de decreetsbepalingen die rechtsgrond bieden voor de bepalingen waarop die wijzigingen moeten worden betrokken.
De aanhef van het te nemen besluit dient in het licht van het voorgaande te worden aangevuld.
ONDERZOEK VAN DE TEKST
Algemene opmerking
4. Verschillende bepalingen van het ontwerp vormen een herhaling of parafrasering van bepalingen van titel II, hoofdstuk I, VCRO.
Bepalingen van een hogere regeling in herinnering brengen door ze over te nemen of te parafraseren in een lagere regeling dient te worden vermeden. Niet alleen is een dergelijke werkwijze op het normatieve vlak overbodig aangezien ze geen nieuwe norm tot stand brengt, maar bovendien kan ze tot verwarring leiden over de precieze aard van het in de lagere regeling opgenomen voorschrift en kan ze inzonderheid aanleiding ertoe zijn dat later uit het oog wordt verloren dat alleen de hogere regelgever dat voorschrift kan wijzigen. Ook kan die werkwijze verwarring doen ontstaan over het ogenblik van inwerkingtreding van het desbetreffende voorschrift.
Een herhaling van decretale bepalingen in een uitvoeringsbesluit kan dan ook alleen maar worden gebillijkt in zoverre zulks noodzakelijk is voor de leesbaarheid van dat besluit, in welk geval een uitdrukkelijke verwijzing naar de relevante decreetsbepaling het aangewezen middel zal zijn om de aard van die bepaling herkenbaar te houden ("overeenkomstig artikel ... VCRO").
Zo schrijve men :
-als eerste zin van artikel 2, eerste lid, van het ontwerp "Overeenkomstig artikel 2.1.6, derde lid, VCRO houdt de Vlaamse Regering over de opmaak en de herziening van het Beleidsplan Ruimte Vlaanderen procesinformatie bij.";
- aan het begin van artikel 4, § 2, eerste lid, van het ontwerp "Overeenkomstig artikel 2.1.5, § 2, eerste lid, 1°, VCRO raadpleegt de Vlaamse Regering de adviesraden, vermeld in paragraaf 1, over (...)";
- aan het begin van artikel 5, § 2, eerste lid, van het ontwerp "Overeenkomstig artikel 2.1.5, § 2, eerste lid, 2°, VCRO pleegt de Vlaamse Regering overleg met de provincie- en gemeentebesturen over (...)";(1)
- aan het begin van artikel 6, § 2, eerste lid, van het ontwerp "Overeenkomstig artikel 2.1.5, § 2, eerste lid, 3°, VCRO raadpleegt de Vlaamse Regering het publiek over (...)";
- als artikel 7 van het ontwerp "Overeenkomstig artikel 2.1.5, § 2, eerste lid, 4°, a), of 5°, a), VCRO stelt de Vlaamse Regering het Beleidsplan Ruimte Vlaanderen of het beleidskader voorlopig vast.";
- aan het begin van artikel 8, § 1, van het ontwerp "Overeenkomstig artikel 2.1.5, § 2, eerste lid, 3°, VCRO onderwerpt de Vlaamse Regering het ontwerp van (...) aan een openbaar onderzoek (...)";
- in artikel 11, § 3, van het ontwerp "(...) kunnen het Vlaams Parlement, overeenkomstig artikel 2.1.5, § 2, eerste lid, 4°, b), en de strategische adviesraad, overeenkomstig artikel 2.1.5, § 2, eerste lid, 1°, a), VCRO, een standpunt uitbrengen over het ontwerp (...)";(2)
- aan het begin van artikel 12, § 1, eerste lid, van het ontwerp "Overeenkomstig artikel 2.1.5, § 2, eerste lid, 4°, c), en 5°, b), VCRO stelt de Vlaamse Regering het Beleidsplan Ruimte Vlaanderen of het beleidskader definitief vast (...)";
- in artikel 12, § 2, van het ontwerp "(...) spreekt het Vlaams Parlement zich overeenkomstig artikel 2.1.5, § 2, eerste lid, 4°, d), VCRO (...) uit over de bekrachtiging van de strategische visie of de bekrachtiging van de herziening van de strategische visie";
- in artikel 12, § 3, eerste lid, 1°, van het ontwerp "een bekendmaking bij uittreksel in het Belgisch Staatsblad overeenkomstig artikel 2.1.6, eerste lid, VCRO, (...)";
- als artikel 12, § 3, eerste lid, 2°, van het ontwerp "een integrale publicatie van het vaststellingsbesluit en van het Beleidsplan Ruimte Vlaanderen of het beleidskader op de website van het departement, overeenkomstig artikel 2.1.6, derde lid, VCRO.";
- als artikel 12, § 3, derde lid, van het ontwerp "Overeenkomstig artikel 2.1.6, eerste lid, VCRO treedt het Beleidsplan Ruimte Vlaanderen of het beleidskader in werking veertien dagen na de bekendmaking in het Belgisch Staatsblad.";
- als artikel 12, § 3, vierde lid, van het ontwerp "Overeenkomstig artikel 2.1.6, tweede lid, VCRO stuurt de Vlaamse Regering een afschrift van het Beleidsplan Ruimte Vlaanderen of het beleidskader en van het vaststellingsbesluit naar elke gemeente, waar die documenten kunnen worden ingezien."
Analoge verwijzingen, maar dan naar de relevante onderdelen van de artikelen 2.1.8, § 2, en 2.1.9, respectievelijk de artikelen 2.1.11, § 2, en 2.1.12 VCRO zijn aan te brengen in verschillende bepalingen van hoofdstuk 3 en hoofdstuk 4 van het ontwerp die respectievelijk voor de provinciale en de gemeentelijke beleidsplannen ruimte de tegenhangers zijn van de voormelde bepalingen van hoofdstuk 2 van het ontwerp in verband met het Beleidsplan Ruimte Vlaanderen.(3)
Opschrift
5. Uit het opschrift van het voorliggende ontwerp blijkt niet dat het mede betrekking heeft op het bepalen van nadere regels voor de herziening van ruimtelijke beleidsplannen. Bovendien hebben de wijzigingsbepalingen van het ontwerp veelal niet het bepalen van nadere regels voor de opmaak of vaststelling van zulke plannen tot voorwerp. Een vollediger opschrift zou dan ook kunnen luiden als volgt :
"tot bepaling van nadere regels voor de opmaak, de vaststelling en de herziening van ruimtelijke beleidsplannen en tot wijziging van diverse besluiten van de Vlaamse Regering in het kader van de regeling van de ruimtelijke beleidsplanning".
Artikel 5
6.1. In artikel 5, § 2, van het ontwerp wordt beter melding gemaakt van "overleg" (niet : "raadpleging") gelet op de inhoud van artikel 2.1.5, § 2, eerste lid, 2°, VCRO.
6.2. Dezelfde opmerking geldt voor artikel 22, tweede lid, van het ontwerp, gelet op artikel 2.1.8, § 2, eerste lid, 2°, VCRO, en voor artikel 39, tweede lid, van het ontwerp, gelet op artikel 2.1.11, § 2, eerste lid, 2°, VCRO.
Artikel 11
7. In artikel 11, § 3, van het ontwerp dient de zinsnede "adviesraden, vermeld in paragraaf 1," te worden vervangen door de woorden "strategische adviesraad".
Artikel 12
8.1. De vraag rijst of naar analogie met artikel 18, § 1, tweede lid, van het ontwerp, niet dient te worden bepaald welk rechtsgevolg is verbonden aan een overschrijding van de termijn die voor de definitieve vaststelling van het Beleidsplan Ruimte Vlaanderen of van een beleidskader ervan is voorgeschreven in artikel 12, § 1, eerste lid, van het ontwerp.
8.2. Hetzelfde geldt voor de termijnen voorgeschreven in de artikelen 29, § 1, eerste lid, en 46, § 1, eerste lid, van het ontwerp, wat de definitieve vaststelling betreft van het provinciaal beleidsplan ruimte of een beleidskader ervan, respectievelijk van het gemeentelijk beleidsplan ruimte of een beleidskader ervan.(4)
Artikel 13
9.1. Artikel 13, eerste lid, van het ontwerp biedt de Vlaamse Regering die, met toepassing van artikel 2.1.5, § 2, tweede (niet : "derde") lid, VCRO, bij de definitieve vaststelling van het Beleidsplan Ruimte Vlaanderen of een beleidskader ervan, onderdelen van provinciale of gemeentelijke beleidskaders omschrijft of aanduidt die niet meer geldig zijn, de alternatieve mogelijkheden om de intentie daartoe aan elke betrokken provincie of gemeente individueel kenbaar te maken vóór de aanvang van het openbaar onderzoek dan wel elke betrokken provincie- of gemeenteraad daarover voorafgaand aan de definitieve vaststelling om advies te vragen, met inachtneming van een adviestermijn van zestig dagen. Die bepaling kan uiteraard niet zo worden begrepen dat in geval van gebruikmaking van de eerste mogelijkheid afbreuk zou kunnen worden gedaan aan het verplicht na te leven vormvereiste van advies van die provincie- of gemeenteraad over zo een omschrijving of aanduiding dat overeenkomstig artikel 2.1.5, § 2, tweede lid, VCRO in elk geval geldt. Vraag is of de tekst op dit punt niet moet worden verduidelijkt.
9.2. Dezelfde opmerking geldt mutatis mutandis voor artikel 30 van het ontwerp.
Hoofdstuk 2, afdeling 4
10.1. Bij afdeling 4 van hoofdstuk 2 van het ontwerp wordt voor de integrale opheffing van een of meer beleidskaders die behoren tot het Beleidsplan Ruimte Vlaanderen voorzien in een gedeeltelijk andere regeling dan in afdeling 2 van hetzelfde hoofdstuk het geval is voor de opmaak en vaststelling of herziening van dat ruimtelijk beleidsplan of van een of meer beleidskaders ervan. Overeenkomstig artikel 2.1.1, § 1, zesde lid, VCRO kan een beleidskader worden opgeheven, "met inachtneming van de vereisten en de procedure die gelden voor de opmaak of herziening". Bijgevolg dient voor de opheffing van een beleidskader in beginsel dezelfde procedure te gelden als voor de opmaak of herziening ervan, tenzij op redelijke gronden kan worden aangenomen dat een bepaald procedureel onderdeel betreffende de opmaak of herziening van een beleidskader geen relevantie vertoont voor de opheffing ervan. Afdeling 4 dient in dat opzicht aan een bijkomend onderzoek te worden onderworpen.
10.2. Dezelfde opmerking geldt mutatis mutandis voor hoofdstuk 3, afdeling 4, en hoofdstuk 4, afdeling 3, van het ontwerp.
Artikel 28
11.1. In artikel 28, § 1, van het ontwerp dienen de woorden "of het ontwerp van beleidskader" te worden ingevoegd tussen de woorden "het ontwerp van provinciaal beleidsplan ruimte" en de woorden "vóór de start van het openbaar onderzoek".
11.2. Dezelfde opmerking geldt mutatis mutandis ook voor artikel 45, § 1, van het ontwerp.
Artikel 40
12.1. In artikel 40, § 1, tweede lid, 3°, van het ontwerp schrijve men "die worden verspreid in de provincie waarin de gemeente ligt".
12.2. Dezelfde opmerking geldt voor artikel 42, § 1, 3°, van het ontwerp.
Hoofdstuk 5, afdeling 2
13. Hoofdstuk 5, afdeling 2, van het ontwerp bevat geen bepaling die het voor gemeenten die beschikken over een intergemeentelijke strategische visie mogelijk maakt om die visie voor een individuele gemeente (in bepaalde gevallen) te herzien. Vraag is of dit wel degelijk de bedoeling is.
Hoofdstuk 6, afdeling 2
14. Het verdient aanbeveling om ook het opschrift van het besluit van de Vlaamse Regering van 20 oktober 2000 aan te passen in het licht van de invoering van het stelsel van de ruimtelijke beleidsplanning. Bovendien lijkt artikel 15 van dat besluit eveneens te kunnen worden opgeheven.
Artikel 72
15. In het ontworpen artikel 5, tweede lid, van het besluit van de Vlaamse Regering van 26 januari 2007 `houdende nadere regels inzake de ruimtelijke veiligheidsrapportage' kan nauwkeuriger worden verwezen naar "artikel 2, § 2, eerste lid, 2°, e), 1) en 2)," (niet : "artikel 2, § 2, eerste lid, 2°, ").
Artikel 73
16. Aan het begin van de inleidende zin van artikel 73 van het ontwerp schrijve men "In de bijlage bij het besluit van...".
Artikel 76
17. In artikel 76 van het ontwerp wordt de vervangende zinsnede beter geredigeerd als volgt : "ruimtelijk uitvoeringsplan, ruimtelijk structuurplan of ruimtelijk beleidsplan" (niet : "ruimtelijk uitvoeringsplan, ruimtelijk structuurplan of beleidsplan ruimte").
Artikel 79
18. In het ontworpen artikel 57/1 van het besluit van de Vlaamse Regering van 25 januari 2013 `tot bepaling van de nadere regels betreffende de organisatorische omkadering, de financiering en de samenwerking voor het mobiliteitsbeleid' kan nauwkeuriger worden verwezen naar "artikel 38, § 2, eerste lid, 2°, " (niet : "artikel 38").
Artikel 80
19. In het ontworpen artikel 12/1 van het besluit van de Vlaamse Regering van 29 maart 2013 `tot bepaling van de nadere regels inzake het planologisch attest' kan nauwkeuriger worden verwezen naar "artikel 5, § 1, 2°, b) en c), en artikel 7, § 1, tweede en derde lid," (niet : "artikel 5, § 1, 2°, en artikel 7, § 1,").
Artikel 81
20. In het ontworpen artikel 18/1 van het besluit van de Vlaamse Regering van 20 december 2013 `betreffende de bescherming van de verkeersinfrastructuur in geval van vervoer met langere en zwaardere slepen in het kader van een proefproject' kan nauwkeuriger worden verwezen naar "artikel 6 en artikel 7, 1°, " (niet : "artikel 6 en 7").
Artikel 84
21. Artikel 84 van het ontwerp voorziet in een overgangsmaatregel wat betreft de toepassing van de informatie-, bekendmakings- en raadplegingsverplichtingen die opgenomen zijn in het ontworpen besluit en die de voorlopige vaststelling voorafgaan. Die maatregel geldt voor zover "de voorbereiding van de vaststelling van een beleidsplan ruimte gestart is vóór de inwerkingtreding van [het ontworpen] besluit".
Vooreerst dient te worden opgemerkt dat niet goed valt in te zien voor welke situaties de ontworpen overgangsregeling precies nodig is, nu er thans geen regeling is voor het vaststellen van ruimtelijke beleidsplannen, de decretale regeling dienaangaande eerst met het voorliggend ontwerp in werking wordt gesteld en de nadere regels voor het opmaken en vaststellen van een dergelijk plan eerst met het voorliggend ontwerp worden vastgesteld. Voorts is het geenszins duidelijk welke concrete handelingen precies worden verstaan onder "de voorbereiding van de vaststelling van een beleidsplan ruimte". Uit de ontworpen maatregel vloeit bovendien een verschil in behandeling voort wat betreft het recht op informatie en raadpleging, welk moet kunnen worden verantwoord in het licht van het grondwettelijke gelijkheidsbeginsel.
De ontworpen overgangsmaatregel dient in het licht van het voorgaande aan een bijkomend onderzoek te worden onderworpen. Daarbij dient in elk geval het begrip "voorbereiding van de vaststelling van een beleidsplan ruimte" te worden verduidelijkt en gepreciseerd in de tekst van het ontwerp.
DE GRIFFIER,
Wim GEURTS
DE VOORZITTER
Wilfried VAN VAERENBERGH
_______
Nota's
(1) Wat de vermelding betreft van de woorden "pleegt (...) overleg" in plaats van "raadpleegt", zie opmerking 6.1.
(2) Over de vervanging van de zinsnede "adviesraden, vermeld in paragraaf 1," door de woorden "strategische adviesraad", zie opmerking 7.
(3) Voor hoofdstuk 3 van het ontwerp betreft het de artikelen 19, eerste lid, 21, § 2, eerste lid, 22, tweede lid, 23, § 2, 24, 25, § 1, 28, § 3, en 29, § 1, eerste lid, en § 3, eerste lid, 1° en 2°, derde en vierde lid. Voor hoofdstuk 4 van het ontwerp gaat het om de artikelen 36, eerste lid, 38, § 2, eerste lid, 39, tweede lid, 40, § 2, 41, 42, § 1, 45, § 3, en 46, § 1, eerste lid, en § 3, eerste lid, 1° en 2°, derde en vierde lid.
(4) Vgl. respectievelijk artikel 35, § 1, tweede lid, en artikel 51, § 1, tweede lid, van het ontwerp.
( ... - ... )
DE VLAAMSE REGERING,
Gelet op de bijzondere wet van 8 augustus 1980 tot hervorming der instellingen, artikel 20;
Gelet op het decreet van 5 april 1995 houdende algemene bepalingen inzake milieubeleid, artikel 4.2.5, artikel 4.4.1, § 2, ingevoegd bij het decreet van 18 december 2002 en vervangen bij het decreet van 1 juli 2016, artikel 4.6.1, ingevoegd bij het decreet van 18 december 2002 en gewijzigd bij het decreet van 27 maart 2009 en het decreet van 25 april 2014, en artikel 5.6.2, ingevoegd bij het decreet van 25 april 2014;
Gelet op de Vlaamse Wooncode, artikel 33, § 1, zesde lid;
Gelet op het decreet van 2 maart 1999 houdende het beleid en het beheer van de zeehavens, artikel 3, § 2;
Gelet op het decreet van 20 maart 2009 betreffende het mobiliteitsbeleid, artikel 26/10, ingevoegd bij het decreet van 10 februari 2012;
Gelet op de Vlaamse Codex Ruimtelijke Ordening, artikel 1.3.4 VCRO, gewijzigd bij het decreet van 18 november 2011, artikel 1.5.1 VCRO, ingevoegd bij het decreet van 8 december 2017, artikel 2.1.3 VCRO, vervangen bij het decreet van 8 december 2017, artikel 2.1.5, § 3, vervangen door het decreet van 8 december 2017, artikel 2.1.8, § 2, vierde lid, ingevoegd bij het decreet van 8 december 2017, artikel 2.1.11, § 2, derde lid, ingevoegd bij het decreet van 8 december 2017, artikel 2.2.6, § 3 en § 4 VCRO, vervangen bij het decreet van 1 juli 2016, en artikel 4.4.25, § 2, derde lid, ingevoegd bij het decreet van 8 juli 2011, gewijzigd bij de decreten van 4 april 2014 en 25 april 2014;
Gelet op het decreet van 3 mei 2013 betreffende de bescherming van de verkeersinfrastructuur in geval van bijzonder wegtransport, artikel 5;
Gelet op het decreet van 25 april 2014 betreffende de omgevingsvergunning, artikel 24 en artikel 42;
Gelet op het decreet van 8 december 2017 houdende wijziging van diverse bepalingen inzake ruimtelijke ordening, milieu en omgeving, artikel 23 en artikel 237, eerste lid;
Gelet op het besluit van de Vlaamse regering van 5 mei 2000 tot instelling van het register van ruimtelijke planners, tot bepaling van de voorwaarden voor opname van personen in dat register en tot vaststelling van nadere regels met betrekking tot de verantwoordelijkheid van ruimtelijke planners voor de opmaak van ruimtelijke structuurplannen en ruimtelijke uitvoeringsplannen;
Gelet op het besluit van de Vlaamse regering van 20 oktober 2000 tot bepaling van de voorwaarden voor de toekenning van subsidies aan gemeenten voor de opmaak van gemeentelijke ruimtelijke structuurplannen, gemeentelijke ruimtelijke uitvoeringsplannen en gemeentelijke plannen van aanleg;
Gelet op het besluit van de Vlaamse regering van 19 januari 2001 houdende regeling van de begrotingscontrole en -opmaak;
Gelet op het besluit van de Vlaamse Regering van 26 januari 2007 houdende nadere regels inzake de ruimtelijke veiligheidsrapportage;
Gelet op het besluit van de Vlaamse Regering van 12 oktober 2007 betreffende de milieueffectrapportage over plannen en programma's;
Gelet op het besluit van de Vlaamse Regering van 11 april 2008 tot vaststelling van de nadere regels met betrekking tot de vorm en de inhoud van de ruimtelijke uitvoeringsplannen;
Gelet op het besluit van de Vlaamse Regering van 3 juli 2009 tot vaststelling van een deontologische code voor de leden van de provinciale en gemeentelijke commissies voor ruimtelijke ordening;
Gelet op het VLAREL van 19 november 2010;
Gelet op het besluit van de Vlaamse Regering van 2 maart 2012 tot bepaling van de nadere regeling met betrekking tot het Rollend Grondfonds;
Gelet op het besluit van de Vlaamse Regering van 25 januari 2013 tot bepaling van de nadere regels betreffende de organisatorische omkadering, de financiering en de samenwerking voor het mobiliteitsbeleid;
Gelet op het besluit van de Vlaamse Regering van 29 maart 2013 tot bepaling van de nadere regels inzake het planologisch attest;
Gelet op het besluit van de Vlaamse Regering van 20 december 2013 betreffende de bescherming van de verkeersinfrastructuur in geval van vervoer met langere en zwaardere slepen in het kader van een proefproject;
Gelet op het besluit van de Vlaamse Regering van 27 november 2015 tot uitvoering van het decreet van 25 april 2014 betreffende de omgevingsvergunning;
Gelet op het besluit van de Vlaamse Regering van 15 april 2016 houdende de aanduiding van de maritieme toegangswegen en de bestanddelen van de haveninfrastructuur;
Gelet op het advies van de Inspectie van Financiën, gegeven op 2 februari 2018;
Gelet op advies nr. 62.982/1 van de Raad van State, gegeven op 16 maart 2018, met toepassing van artikel 84, § 1, eerste lid, 2°, van de wetten op de Raad van State, gecoördineerd op 12 januari 1973;
Op voorstel van de Vlaamse minister van Omgeving, Natuur en Landbouw;
Na beraadslaging,
Besluit :
Artikel 1. ( 05/05/2018 - ... )
In dit besluit wordt verstaan onder :
1° departement : het Departement Omgeving, vermeld in artikel 29, § 1, van het besluit van de Vlaamse Regering van 3 juni 2005 met betrekking tot de organisatie van de Vlaamse administratie;
2° strategische adviesraad : de strategische adviesraad, opgericht bij het decreet van 10 maart 2006 houdende de oprichting van de strategische adviesraad Ruimtelijke Ordening - Onroerend Erfgoed;
3° VCRO : de Vlaamse Codex Ruimtelijke Ordening.
Artikel 2. ( 05/05/2018 - ... )
Overeenkomstig artikel 2.1.6, derde lid, van de VCRO, houdt de Vlaamse Regering procesinformatie bij over de opmaak en herziening van het Beleidsplan Ruimte Vlaanderen. De procesinformatie kan geraadpleegd worden op de website van de Vlaamse Regering en de website van het departement.
De procesinformatie, vermeld in het eerste lid, heeft betrekking op het doorlopen en nog te doorlopen proces en omvat minstens, telkens als dat van toepassing is :
1° de datum van inwerkingtreding van het geldende Beleidsplan Ruimte Vlaanderen en van eventueel afzonderlijk vastgestelde of herziene beleidskaders;
2° de datum van opheffing van beleidskaders;
3° de vermelding dat de opmaak of herziening van het Beleidsplan Ruimte Vlaanderen of van een afzonderlijk vast te stellen of te herzien beleidskader lopend is;
4° de vermelding dat de opheffing van een beleidskader lopend is;
5° de doorverwijzing naar onderzoeken of effectbeoordelingen die het Beleidsplan Ruimte Vlaanderen dat in opmaak of van kracht is, of het beleidskader onderbouwen, of die dienen als informatie bij de besluitvorming;
6° een overzicht van het gevoerde informatie-, inspraak- en participatietraject;
7° duiding, in algemene zin, van de reacties tijdens of naar aanleiding van de meest recente inspraak- en participatie-initiatieven en het gevolg dat eraan is gegeven;
8° toekomstige informatie-, inspraak- en participatie-initiatieven;
9° de doorverwijzing naar monitorings- en evaluatie-initiatieven.
Artikel 3. ( 05/05/2018 - ... )
Deze afdeling is van toepassing als de Vlaamse Regering :
1° in hetzelfde proces een strategische visie en een of meer beleidskaders opmaakt;
2° in hetzelfde proces de strategische visie en een of meer beleidskaders herziet. "Beleidsplan Ruimte Vlaanderen" moet dan gelezen worden als "herziening van het Beleidsplan Ruimte Vlaanderen";
3° een of meer beleidskaders afzonderlijk opmaakt nadat al een Beleidsplan Ruimte Vlaanderen is vastgesteld;
4° een of meer beleidskaders afzonderlijk herziet. "Beleidskader" moet dan gelezen worden als "herziening van het beleidskader".
De strategische visie, vermeld in het eerste lid, kan niet afzonderlijk worden herzien.
De opheffing van delen van een beleidskader wordt gelijkgesteld met een herziening van een beleidskader.
Artikel 4. ( 05/05/2018 - ... )
§ 1. De Vlaamse Regering informeert de volgende adviesraden over de opmaak van een voorontwerp van Beleidsplan Ruimte Vlaanderen of van een voorontwerp van beleidskader :
1° de strategische adviesraad;
2° de Sociaal-Economische Raad van Vlaanderen;
3° de Milieu- en Natuurraad van Vlaanderen;
4° de strategische adviesraad Landbouw en Visserij;
5° de Mobiliteitsraad van Vlaanderen.
Ze doet dat uiterlijk op het moment dat ze beschikt over een conceptnota voor het Beleidsplan Ruimte Vlaanderen of voor het beleidskader.
§ 2. De Vlaamse Regering raadpleegt de adviesraden, vermeld in paragraaf 1, over de opmaak van een voorontwerp van Beleidsplan Ruimte Vlaanderen of van een voorontwerp van beleidskader.
De raadpleging kan verschillende vormen aannemen en op verschillende tijdstippen in het opmaakproces plaatsvinden. De Vlaamse Regering vraagt de adviesraden, vermeld in paragraaf 1, minstens advies over :
1° de conceptnota voor het Beleidsplan Ruimte Vlaanderen of voor het beleidskader;
2° een voorontwerp van Beleidsplan Ruimte Vlaanderen of een voorontwerp van beleidskader, in de laatste fase vóór de voorlopige vaststelling van het Beleidsplan Ruimte Vlaanderen of het beleidskader, vermeld in artikel 7.
Het advies wordt telkens verleend binnen zestig dagen na de ontvangst van de adviesvraag. Bij gebrek aan advies binnen die termijn mag aan de adviesvereiste worden voorbijgegaan.
§ 3. De Vlaamse Regering bezorgt de conceptnota voor het Beleidsplan Ruimte Vlaanderen of voor het beleidskader ook aan het Vlaams Parlement.
Artikel 5. ( 05/05/2018 - ... )
§ 1. De Vlaamse Regering informeert de provincie- en gemeentebesturen over de opmaak van een voorontwerp van Beleidsplan Ruimte Vlaanderen of van een voorontwerp van beleidskader. Ze doet dat uiterlijk op het moment dat ze beschikt over een conceptnota voor het Beleidsplan Ruimte Vlaanderen of voor het beleidskader.
§ 2. De Vlaamse Regering overlegt met de provincie- en gemeentebesturen over de opmaak van een voorontwerp van Beleidsplan Ruimte Vlaanderen of van een voorontwerp van beleidskader.
Het overleg kan verschillende vormen aannemen en op verschillende tijdstippen in het opmaakproces plaatsvinden. Het overleg kan gebeuren op ambtelijk niveau. De Vlaamse Regering biedt de deputaties en de colleges van burgemeester en schepenen echter minstens de mogelijkheid om schriftelijk, analoog of digitaal, al dan niet via een gemachtigde, te reageren op :
1° de conceptnota voor het Beleidsplan Ruimte Vlaanderen of voor het beleidskader;
2° een voorontwerp van Beleidsplan Ruimte Vlaanderen of een voorontwerp van beleidskader, in de laatste fase vóór de voorlopige vaststelling van het Beleidsplan Ruimte Vlaanderen of het beleidskader, vermeld in artikel 7.
Artikel 6. ( 05/05/2018 - ... )
§ 1. De Vlaamse Regering informeert het publiek over de opmaak van een voorontwerp van Beleidsplan Ruimte Vlaanderen of van een voorontwerp van beleidskader. Ze doet dat uiterlijk op het moment dat ze beschikt over een conceptnota voor het Beleidsplan Ruimte Vlaanderen of voor het beleidskader.
De opmaak wordt bekendgemaakt via :
1° een bericht in het gemeentelijke infoblad van elke gemeente in het Vlaamse Gewest of, bij gebrek aan een dergelijk infoblad of aan een tijdige verschijning ervan, een aanplakking of digitale affichage van het bericht;
2° een bericht in het Belgisch Staatsblad;
3° een bericht in ten minste drie dag- of weekbladen die in het Vlaamse Gewest worden verspreid, of in een set van regionale bladen waarvan de verdeling samen het volledige grondgebied van het Vlaamse Gewest bestrijkt;
4° een bericht op de website van het departement en op de website van elke gemeente.
Het bericht bevat :
1° een beknopte toelichting;
2° informatie over de eerstvolgende inspraak- en participatie-initiatieven, met vermelding van de wijze waarop, waar en wanneer het publiek reacties op de conceptnota kenbaar kan maken;
3° een verwijzing naar de webpagina's met de procesinformatie, vermeld in artikel 2, met de vermelding dat toekomstige inspraak- en participatie-initiatieven daar aangekondigd zullen worden.
§ 2. De Vlaamse Regering raadpleegt het publiek over de opmaak van een voorontwerp van Beleidsplan Ruimte Vlaanderen of van een voorontwerp van beleidskader.
De raadpleging kan verschillende vormen aannemen en op verschillende tijdstippen in het opmaakproces plaatsvinden. De Vlaamse Regering biedt minstens de mogelijkheid om schriftelijk, analoog of digitaal, te reageren op de conceptnota voor het Beleidsplan Ruimte Vlaanderen of voor het beleidskader. De Vlaamse Regering publiceert daarvoor de conceptnota integraal op de website van het departement, en stuurt een analoge versie naar elke gemeente. De conceptnota kan op het gemeentehuis geraadpleegd worden op een manier die voor iedereen toegankelijk is.
Artikel 7. ( 05/05/2018 - ... )
Overeenkomstig artikel 2.1.5, § 2, eerste lid, 4°, a), of 5°, a), van de VCRO, stelt de Vlaamse Regering het Beleidsplan Ruimte Vlaanderen of het beleidskader voorlopig vast.
Artikel 8. ( 05/05/2018 - ... )
§ 1. Overeenkomstig artikel 2.1.5, § 2, eerste lid, 3°, van de VCRO, onderwerpt de Vlaamse Regering het ontwerp van Beleidsplan Ruimte Vlaanderen of het ontwerp van beleidskader aan een openbaar onderzoek dat binnen zestig dagen na de voorlopige vaststelling, vermeld in artikel 7 van dit besluit, minstens wordt aangekondigd door :
1° een bericht in het gemeentelijke infoblad van elke gemeente in het Vlaamse Gewest of, bij gebrek aan een dergelijk infoblad of aan een tijdige verschijning ervan, een aanplakking of digitale affichage van het bericht;
2° een bericht in het Belgisch Staatsblad;
3° een bericht in ten minste drie dag- of weekbladen die in het Vlaamse Gewest worden verspreid, of in een set van regionale bladen waarvan de verdeling samen het volledige grondgebied van het Vlaamse Gewest bestrijkt;
4° een bericht op de website van het departement en op de website van elke gemeente in het Vlaamse Gewest.
De aankondiging, vermeld in het eerste lid, bevat of vermeldt minstens :
1° een beknopte toelichting;
2° de plaats waar het ontwerp van Beleidsplan Ruimte Vlaanderen of het ontwerp van beleidskader geraadpleegd kan worden;
3° de begin- en einddatum van het openbaar onderzoek;
4° de plaats, de datum en het uur waarop de informatie- en inspraakvergaderingen, vermeld in artikel 9, zullen plaatsvinden;
5° op welke wijze, waar en wanneer het publiek reacties kenbaar kan maken;
6° een verwijzing naar de webpagina's met de procesinformatie, vermeld in artikel 2.
§ 2. Het openbaar onderzoek start uiterlijk op de zestigste dag na de datum van de bekendmaking van de aankondiging in het Belgisch Staatsblad.
§ 3. Het openbaar onderzoek duurt negentig dagen. Tijdens het openbaar onderzoek kan het ontwerp van Beleidsplan Ruimte Vlaanderen of het ontwerp van beleidskader geraadpleegd worden op de website van het departement en in het gemeentehuis van elke gemeente van het Vlaamse Gewest op een manier die voor iedereen toegankelijk is.
De Vlaamse Regering stuurt daarvoor een analoge versie naar elke gemeente.
§ 4. Reacties worden uiterlijk de laatste dag van het openbaar onderzoek schriftelijk, analoog of digitaal, aan de Vlaamse Regering bezorgd op het adres dat is opgenomen in de aankondiging, vermeld in paragraaf 1.
De reacties kunnen ook uiterlijk de laatste dag van het openbaar onderzoek op het gemeentehuis van elke gemeente van het Vlaamse Gewest worden afgegeven tegen ontvangstbewijs. De gemeente bezorgt de reacties in dat geval uiterlijk binnen een week na het openbaar onderzoek aan de Vlaamse Regering. Met reacties die laattijdig aan de Vlaamse Regering worden bezorgd, moet geen rekening worden gehouden.
Artikel 9. ( 05/05/2018 - ... )
De Vlaamse Regering organiseert tijdens de eerste helft van het openbaar onderzoek in elke provincie ten minste één informatie- en inspraakvergadering.
Artikel 10. ( 05/05/2018 - ... )
De provincie- en gemeenteraden kunnen uiterlijk de laatste dag van het openbaar onderzoek een schriftelijk advies over het ontwerp van Beleidsplan Ruimte Vlaanderen of het ontwerp van beleidskader bezorgen aan de Vlaamse Regering.
Artikel 11. ( 05/05/2018 - ... )
§ 1. De Vlaamse Regering bezorgt het ontwerp van Beleidsplan Ruimte Vlaanderen of het ontwerp van beleidskader vóór de start van het openbaar onderzoek aan :
1° het Vlaams Parlement;
2° de strategische adviesraad.
§ 2. De Vlaamse Regering brengt binnen zestig dagen na het einde van het openbaar onderzoek verslag uit over het openbaar onderzoek bij het Vlaams Parlement en de strategische adviesraad.
Op gemotiveerd verzoek van het departement beslist de Vlaamse Regering over de verlenging met zestig dagen van de termijn, vermeld in het eerste lid.
§ 3. Binnen negentig dagen, of honderdvijftig dagen bij verlenging van de termijn als vermeld in paragraaf 2, tweede lid, na de einddatum van het openbaar onderzoek kunnen het Vlaams Parlement en de strategische adviesraad een standpunt uitbrengen over het ontwerp en het gevolg dat het best gegeven kan worden aan de reacties uit het openbaar onderzoek.
Artikel 12. ( 05/05/2018 - ... )
§ 1. Overeenkomstig artikel 2.1.5, § 2, eerste lid, 4°, c), en 5°, b), van de VCRO, stelt de Vlaamse Regering het Beleidsplan Ruimte Vlaanderen of het beleidskader definitief vast binnen honderdvijftig dagen, of tweehonderdtien dagen bij verlenging van de termijn als vermeld in artikel 11, § 2, tweede lid, na de einddatum van het openbaar onderzoek.
Bij de definitieve vaststelling van het beleidsplan of het beleidskader kunnen in het voorlopig vastgestelde beleidsplan of het voorlopig vastgestelde beleidskader alleen wijzigingen worden aangebracht die gebaseerd zijn op of voortvloeien uit reacties op of adviezen of standpunten over het ontwerp.
§ 2. In geval van gezamenlijke opmaak of herziening van een strategische visie en een of meer beleidskaders spreekt het Vlaams Parlement zich overeenkomstig artikel 2.1.5, § 2, eerste lid, 4°, d), van de VCRO, binnen zestig dagen na de definitieve vaststelling uit over de bekrachtiging van de strategische visie of de bekrachtiging van de herziening van de strategische visie.
§ 3. De Vlaamse Regering maakt de definitieve vaststelling van het Beleidsplan Ruimte Vlaanderen of het beleidskader bekend door
1° een bekendmaking bij uittreksel in het Belgisch Staatsblad overeenkomstig artikel 2.1.6, eerste lid, van de VCRO, met vermelding van de publicatie, vermeld in punt 2° ;
2° een integrale publicatie van het vaststellingsbesluit en van het Beleidsplan Ruimte Vlaanderen of het beleidskader op de website van het departement overeenkomstig artikel 2.1.6, derde lid, van de VCRO.
Ze doet dat binnen zestig dagen na de definitieve vaststelling of, in voorkomend geval, de bekrachtiging van de strategische visie of de bekrachtiging van de herziening van de strategische visie.
Overeenkomstig artikel 2.1.6, eerste lid, van de VCRO, treedt het Beleidsplan Ruimte Vlaanderen of het beleidskader in werking veertien dagen na de bekendmaking ervan in het Belgisch Staatsblad.
Overeenkomstig artikel 2.1.6, tweede lid, van de VCRO, stuurt de Vlaamse Regering een afschrift van het Beleidsplan Ruimte Vlaanderen of het beleidskader en van het vaststellingsbesluit naar elke gemeente, waar die documenten kunnen worden ingezien.
Bij een herziening publiceert de Vlaamse Regering binnen zestig dagen na de inwerkingtreding een gecoördineerde versie van het Beleidsplan Ruimte Vlaanderen of het beleidskader op de website van het departement.
Artikel 13. ( 05/05/2018 - ... )
Als de Vlaamse Regering, met toepassing van artikel 2.1.5, § 2, tweede lid, van de VCRO, ter gelegenheid van de definitieve vaststelling van een Beleidsplan Ruimte Vlaanderen of een beleidskader van het Beleidsplan Ruimte Vlaanderen onderdelen van provinciale of gemeentelijke beleidskaders omschrijft of aanduidt die niet meer geldig zijn, moet ze de intentie daarvoor aan de betrokken provincies of gemeenten individueel kenbaar hebben gemaakt vóór de aanvang van het openbaar onderzoek, of de betrokken provincieraden of gemeenteraden daarover om advies gevraagd hebben voorafgaand aan de definitieve vaststelling, met inachtname van een adviestermijn van zestig dagen. In het eerste geval nodigt ze bij de kennisgeving de betrokken provincies of gemeenten uit om zich over de kwestie uit te spreken in een advies overeenkomstig artikel 10 van dit besluit.
De werkwijze, vermeld in het eerste lid, wordt ook toegepast als de Vlaamse Regering, met toepassing van artikel 214, § 2, eerste lid, van het decreet van 8 december 2017 houdende wijziging van diverse bepalingen inzake ruimtelijke ordening, milieu en omgeving, onderdelen van provinciale of gemeentelijke ruimtelijke structuurplannen omschrijft of aanduidt die niet meer geldig zijn.
Artikel 14. ( 05/05/2018 - ... )
Deze afdeling is van toepassing als de Vlaamse Regering een of meer beleidskaders integraal opheft.
De opheffing mag nooit tot gevolg hebben dat het Beleidsplan Ruimte Vlaanderen geen beleidskaders meer omvat.
Artikel 15. ( 05/05/2018 - ... )
De Vlaamse Regering vraagt de strategische adviesraden, vermeld in artikel 4, § 1, om advies over het voornemen om een beleidskader op te heffen.
Het advies wordt verleend binnen zestig dagen na de betekening van de adviesvraag. Als er geen advies is verleend binnen die termijn, mag aan de adviesvereiste worden voorbijgegaan.
Artikel 16. ( 05/05/2018 - ... )
De Vlaamse Regering vraagt de deputaties en de colleges van burgemeester en schepenen om advies over het voornemen om een beleidskader op te heffen.
Het advies wordt verleend binnen zestig dagen na de betekening van de adviesvraag. Als er geen advies is verleend binnen die termijn, mag aan de adviesvereiste worden voorbijgegaan.
Artikel 17. ( 05/05/2018 - ... )
Artikel 7 tot en met 11 zijn van overeenkomstige toepassing bij de opheffing van een beleidskader, met uitzondering van artikel 9.
Artikel 18. ( 05/05/2018 - ... )
§ 1. De Vlaamse Regering stelt de opheffing van het beleidskader definitief vast binnen honderdvijftig dagen, of tweehonderdtien dagen bij verlenging van de termijn als vermeld in artikel 11, § 2, tweede lid, na de einddatum van het openbaar onderzoek.
Als de opheffing niet definitief vastgesteld wordt binnen de termijn, vermeld in het eerste lid, vervalt de voorlopig vastgestelde opheffing.
§ 2. De Vlaamse Regering maakt de definitieve vaststelling van de opheffing van het beleidskader binnen zestig dagen na de definitieve vaststelling bekend door :
1° een bekendmaking bij uittreksel in het Belgisch Staatsblad, met vermelding van de publicatie, vermeld in punt 2° ;
2° een integrale publicatie van het opheffingsbesluit op de website van het departement.
De opheffing van het beleidskader heeft uitwerking veertien dagen na de bekendmaking in het Belgisch Staatsblad.
De Vlaamse Regering stuurt een afschrift van het opheffingsbesluit naar elke gemeente, waar het kan worden ingezien.
Artikel 19. ( 05/05/2018 - ... )
Overeenkomstig artikel 2.1.9, derde lid, van de VCRO, houdt de deputatie procesinformatie bij over de opmaak en herziening van het provinciaal beleidsplan ruimte. De procesinformatie kan geraadpleegd worden op de website van de provincie.
De procesinformatie heeft betrekking op het doorlopen en nog te doorlopen proces en omvat minstens, telkens als dat van toepassing is :
1° de datum van inwerkingtreding van het geldende provinciaal beleidsplan ruimte en van eventueel afzonderlijk vastgestelde of herziene beleidskaders;
2° de datum van opheffing van beleidskaders;
3° de vermelding dat de opmaak of herziening van het provinciaal beleidsplan ruimte of van een afzonderlijk vast te stellen of te herzien beleidskader lopend is;
4° de vermelding dat de opheffing van een beleidskader lopend is;
5° de doorverwijzing naar onderzoeken of effectbeoordelingen die het provinciaal beleidsplan ruimte dat in opmaak of van kracht is, of het beleidskader onderbouwen, of die dienen als informatie bij de besluitvorming;
6° een overzicht van het gevoerde informatie-, inspraak- en participatietraject;
7° duiding, in algemene zin, van de reacties tijdens of naar aanleiding van de meest recente inspraak- en participatie-initiatieven en het gevolg dat eraan is gegeven;
8° toekomstige informatie-, inspraak- en participatie-initiatieven;
9° de doorverwijzing naar monitorings- en evaluatie-initiatieven.
Artikel 20. ( 05/05/2018 - ... )
Deze afdeling is van toepassing als de provincie :
1° in hetzelfde proces een strategische visie en een of meer beleidskaders opmaakt;
2° in hetzelfde proces een strategische visie en een of meer beleidskaders herziet. "Provinciaal beleidsplan ruimte" moet dan gelezen worden als "herziening van het provinciaal beleidsplan ruimte";
3° een of meer beleidskaders afzonderlijk opmaakt nadat al een provinciaal beleidsplan ruimte is vastgesteld;
4° een of meer beleidskaders afzonderlijk herziet. "Beleidskader" moet dan gelezen worden als "herziening van het beleidskader".
De strategische visie, vermeld in het eerste lid, kan niet afzonderlijk worden herzien.
De opheffing van delen van een beleidskader wordt gelijkgesteld met een herziening van een beleidskader.
Artikel 21. ( 05/05/2018 - ... )
§ 1. De deputatie informeert de provinciale commissie voor ruimtelijke ordening over de opmaak van een voorontwerp van provinciaal beleidsplan ruimte of van een voorontwerp van beleidskader.
Ze doet dat uiterlijk op het moment dat ze beschikt over een conceptnota voor het provinciaal beleidsplan ruimte of voor het beleidskader.
§ 2. De deputatie raadpleegt de provinciale commissie voor ruimtelijke ordening over de opmaak van een voorontwerp van provinciaal beleidsplan ruimte of van een voorontwerp van beleidskader. De raadpleging kan verschillende vormen aannemen en op verschillende tijdstippen in het opmaakproces plaatsvinden. De deputatie vraagt de provinciale commissie voor ruimtelijke ordening minstens advies over :
1° de conceptnota voor het provinciaal beleidsplan ruimte of voor het beleidskader;
2° een voorontwerp van provinciaal beleidsplan ruimte of een voorontwerp van beleidskader, in de laatste fase vóór de voorlopige vaststelling van het provinciaal beleidsplan ruimte of het beleidskader, vermeld in artikel 24.
Het advies wordt telkens verleend binnen zestig dagen na de ontvangst van de adviesvraag. Bij gebrek aan advies binnen die termijn mag aan de adviesvereiste worden voorbijgegaan.
§ 3. De deputatie bezorgt de conceptnota voor het provinciaal beleidsplan ruimte of voor het beleidskader ook aan de provincieraad.
Artikel 22. ( 05/05/2018 - ... )
De deputatie informeert het departement en de gemeentebesturen over de opmaak van een voorontwerp van provinciaal beleidsplan ruimte of van een voorontwerp van beleidskader. Ze doet dat uiterlijk op het moment dat ze beschikt over een conceptnota voor het provinciaal beleidsplan ruimte of voor het beleidskader.
De deputatie overlegt met het departement en de gemeentebesturen over de opmaak van een voorontwerp van provinciaal beleidsplan ruimte of van een voorontwerp van beleidskader. Het overleg kan verschillende vormen aannemen en op verschillende tijdstippen in het opmaakproces plaatsvinden. Het overleg kan gebeuren op ambtelijk niveau. De deputatie biedt het departement en de colleges van burgemeester en schepenen echter minstens de mogelijkheid om schriftelijk, analoog of digitaal, al dan niet via een gemachtigde, te reageren op :
1° de conceptnota voor het provinciaal beleidsplan ruimte of voor het beleidskader;
2° een voorontwerp van provinciaal beleidsplan ruimte of een voorontwerp van beleidskader, in de laatste fase vóór de voorlopige vaststelling van het provinciaal beleidsplan ruimte of het beleidskader, vermeld in artikel 24.
Artikel 23. ( 05/05/2018 - ... )
§ 1. De deputatie informeert het publiek over de opmaak van een voorontwerp van provinciaal beleidsplan ruimte of van een voorontwerp van beleidskader. Ze doet dat uiterlijk op het moment dat ze beschikt over een conceptnota voor het provinciaal beleidsplan ruimte of voor het beleidskader.
De opmaak wordt bekendgemaakt via :
1° een bericht in het gemeentelijke infoblad van elke gemeente in de provincie of, bij gebrek aan een dergelijk infoblad of aan een tijdige verschijning ervan, een aanplakking of digitale affichage van het bericht;
2° een bericht in het Belgisch Staatsblad;
3° een bericht in ten minste drie dag- of weekbladen die in de provincie worden verspreid, of in een set van regionale bladen waarvan de verdeling samen het volledige grondgebied van de provincie bestrijkt;
4° een bericht op de website van de provincie en op de website van elke gemeente in de provincie.
Het bericht bevat :
1° een beknopte toelichting;
2° informatie over de eerstvolgende inspraak- en participatie-initiatieven, met vermelding van de wijze waarop, waar en wanneer het publiek reacties op de conceptnota kenbaar kan maken;
3° een verwijzing naar de webpagina met de procesinformatie, vermeld in artikel 19, met de vermelding dat toekomstige inspraak- en participatie-initiatieven daar aangekondigd zullen worden.
§ 2. De deputatie raadpleegt het publiek over de opmaak van een voorontwerp van provinciaal beleidsplan ruimte of van een voorontwerp van beleidskader. De raadpleging kan verschillende vormen aannemen en op verschillende tijdstippen in het opmaakproces plaatsvinden. De deputatie biedt minstens de mogelijkheid om schriftelijk, analoog of digitaal, te reageren op de conceptnota voor het provinciaal beleidsplan ruimte of voor het beleidskader. De deputatie publiceert daarvoor de conceptnota integraal op de website van de provincie en stuurt een analoge versie naar elke gemeente. De conceptnota kan op het gemeentehuis geraadpleegd worden op een manier die voor iedereen toegankelijk is.
Artikel 24. ( 05/05/2018 - ... )
Overeenkomstig artikel 2.1.8, § 2, eerste lid, 4°, van de VCRO, stelt de provincieraad het provinciaal beleidsplan ruimte of het beleidskader voorlopig vast.
Artikel 25. ( 22/11/2018 - ... )
§ 1. Overeenkomstig artikel 2.1.8, § 2, eerste lid, 3°, van de VCRO, onderwerpt de deputatie het ontwerp van provinciaal beleidsplan ruimte of het ontwerp van beleidskader aan een openbaar onderzoek dat binnen zestig dagen na de voorlopige vaststelling, vermeld in artikel 24 van dit besluit, minstens wordt aangekondigd door :
1° een bericht in het gemeentelijke infoblad van elke gemeente in de provincie of, bij gebrek aan een dergelijk infoblad of aan een tijdige verschijning ervan, een aanplakking of digitale affichage van het bericht;
2° een bericht in het Belgisch Staatsblad;
3° een bericht in ten minste drie dag- of weekbladen die in de provincie worden verspreid, of in een set van regionale bladen waarvan de verdeling samen het volledige grondgebied van de provincie bestrijkt;
4° een bericht op de website van de provincie en op de website van elke gemeente in de provincie.
De aankondiging, vermeld in het eerste lid, bevat of vermeldt minstens :
1° een beknopte toelichting;
2° de plaats waar het ontwerp van provinciaal beleidsplan ruimte of het ontwerp van beleidskader geraadpleegd kan worden;
3° de begin- en einddatum van het openbaar onderzoek;
4° de plaats, de datum en het uur waarop de informatie- en inspraakvergaderingen, vermeld in artikel 26, zullen plaatsvinden;
5° de wijze waarop, waar en wanneer het publiek reacties kenbaar kan maken;
6° een verwijzing naar de webpagina met de procesinformatie, vermeld in artikel 19.
De deputatie brengt het departement vóór de aanvang van het openbaar onderzoek schriftelijk, analoog of digitaal, op de hoogte van de voorlopige vaststelling en de startdatum van het openbaar onderzoek.
§ 2. Het openbaar onderzoek start uiterlijk op de zestigste dag na de datum van bekendmaking van de aankondiging in het Belgisch Staatsblad.
§ 3. Het openbaar onderzoek duurt negentig dagen. Tijdens het openbaar onderzoek kan het ontwerp van provinciaal beleidsplan ruimte of het ontwerp van beleidskader geraadpleegd worden op de website van de provincie en in het gemeentehuis van elke gemeente in de provincie op een manier die voor iedereen toegankelijk is. De deputatie stuurt daarvoor een analoge versie naar elke gemeente.
§ 4. Reacties worden uiterlijk de laatste dag van het openbaar onderzoek schriftelijk, analoog of digitaal, aan de deputatie bezorgd op het adres dat opgenomen is in de aankondiging, vermeld in paragraaf 1.
De reacties kunnen ook uiterlijk de laatste dag van het openbaar onderzoek op het gemeentehuis van elke gemeente in de provincie worden afgegeven tegen ontvangstbewijs. De gemeente bezorgt de reacties in dat geval uiterlijk binnen een week na het openbaar onderzoek aan de deputatie. Met reacties die laattijdig aan de deputatie worden bezorgd, moet geen rekening worden gehouden.
Artikel 26. ( 05/05/2018 - ... )
De deputatie organiseert tijdens de eerste helft van het openbaar onderzoek ten minste twee informatie- en inspraakvergaderingen op verschillende plaatsen in de provincie.
Artikel 27. ( 05/05/2018 - ... )
De Vlaamse Regering en de gemeenteraden van de gemeenten in de provincie kunnen uiterlijk de laatste dag van het openbaar onderzoek een schriftelijk advies over het ontwerp van provinciaal beleidsplan ruimte of het ontwerp van beleidskader bezorgen aan de deputatie.
Artikel 28. ( 05/05/2018 - ... )
§ 1. De deputatie bezorgt het ontwerp van provinciaal beleidsplan ruimte of het ontwerp van beleidskader vóór de start van het openbaar onderzoek aan de provinciale commissie voor ruimtelijke ordening.
§ 2. De deputatie brengt binnen zestig dagen na het einde van het openbaar onderzoek verslag uit over het openbaar onderzoek bij de provinciale commissie voor ruimtelijke ordening.
De deputatie kan de termijn, vermeld in het eerste lid, verlengen met zestig dagen.
§ 3. Binnen negentig dagen, of honderdvijftig dagen bij verlenging van de termijn als vermeld in paragraaf 2, tweede lid, na de einddatum van het openbaar onderzoek kan de provinciale commissie voor ruimtelijke ordening een standpunt uitbrengen over het ontwerp en het gevolg dat het best gegeven kan worden aan de reacties uit het openbaar onderzoek.
Artikel 29. ( 05/05/2018 - ... )
§ 1. Overeenkomstig artikel 2.1.8, § 2, eerste lid, 4°, van de VCRO, stelt de provincieraad het provinciaal beleidsplan ruimte of het beleidskader definitief vast binnen honderdvijftig dagen, of tweehonderdtien dagen bij verlenging van de termijn als vermeld in artikel 28, § 2, tweede lid, na de einddatum van het openbaar onderzoek.
Bij de definitieve vaststelling van het beleidsplan of het beleidskader kunnen ten opzichte van het voorlopig vastgestelde beleidsplan of het voorlopig vastgestelde beleidskader alleen wijzigingen worden aangebracht die gebaseerd zijn op of voortvloeien uit reacties op of adviezen of standpunten over het ontwerp.
§ 2. Het definitief vastgestelde provinciaal beleidsplan ruimte of het definitief vastgestelde beleidskader wordt onmiddellijk na de definitieve vaststelling bezorgd aan de Vlaamse Regering.
Als de Vlaamse Regering, met toepassing van artikel 2.1.8, § 2, derde lid, van de VCRO, een voorbehoud maakt bij bepaalde opties uit het provinciaal beleidsplan ruimte of het beleidskader, moet dat voorbehoud voldoen aan al de volgende criteria :
1° het bevat een precieze aanduiding van tekstpassages;
2° het is gemotiveerd op grond van strijdigheid met het Beleidsplan Ruimte Vlaanderen of een ontwerp van Beleidsplan Ruimte Vlaanderen;
3° het wordt naar de provincie gestuurd binnen 45 dagen na de ontvangst van het definitief vastgestelde provinciaal beleidsplan ruimte of het definitief vastgestelde beleidskader.
§ 3. De deputatie maakt het besluit tot definitieve vaststelling van het provinciaal beleidsplan ruimte of het beleidskader binnen zestig dagen na het verstrijken van de termijn, vermeld in paragraaf 2, tweede lid, 3°, bekend door :
1° een bekendmaking bij uittreksel in het Belgisch Staatsblad overeenkomstig artikel 2.1.9, eerste lid, van de VCRO, met vermelding van de publicatie, vermeld in punt 2° ;
2° een integrale publicatie van het vaststellingsbesluit en het provinciaal beleidsplan ruimte of het beleidskader op de website van de provincie, overeenkomstig artikel 2.1.9, derde lid, van de VCRO.
Als de Vlaamse Regering met toepassing van paragraaf 2, tweede lid, een voorbehoud heeft gemaakt bij bepaalde opties uit het provinciaal beleidsplan ruimte of het beleidskader, moet :
1° het uittreksel in het Belgisch Staatsblad een verwijzing bevatten naar de tekstpassages waarbij een voorbehoud is gemaakt;
2° de publicatie op de website van de provincie de aanduiding van de tekstpassages bevatten waarbij een voorbehoud is gemaakt en de bijbehorende motivatie van de Vlaamse Regering.
Overeenkomstig artikel 2.1.9, eerste lid, van de VCRO, treedt het provinciaal beleidsplan ruimte of het beleidskader in werking veertien dagen na de bekendmaking ervan in het Belgisch Staatsblad.
Overeenkomstig artikel 2.1.9, tweede lid, van de VCRO, stuurt de deputatie een afschrift van het provinciaal beleidsplan ruimte of het beleidskader en van het vaststellingsbesluit naar elke gemeente, waar die documenten kunnen worden ingezien.
Bij een herziening publiceert de deputatie binnen zestig dagen na de inwerkingtreding een gecoördineerde versie van het provinciaal beleidsplan ruimte of het beleidskader op de website van de provincie.
Artikel 30. ( 05/05/2018 - ... )
Als de provincieraad, met toepassing van artikel 2.1.8, § 2, tweede lid, van de VCRO, bij de definitieve vaststelling van een provinciaal beleidsplan ruimte of een beleidskader van het provinciaal beleidsplan ruimte onderdelen van gemeentelijke beleidskaders omschrijft of aanduidt die niet meer geldig zijn, moet ze de intentie daarvoor aan de betrokken gemeenten individueel kenbaar hebben gemaakt vóór de aanvang van het openbaar onderzoek, of de betrokken gemeenteraden daarover om advies gevraagd hebben voorafgaand aan de definitieve vaststelling, met inachtname van een adviestermijn van zestig dagen. In het eerste geval nodigt ze bij de kennisgeving de betrokken gemeenten uit om zich over de kwestie uit te spreken in een advies overeenkomstig artikel 27 van dit besluit.
De werkwijze, vermeld in het eerste lid, wordt toegepast als de provincieraad, met toepassing van artikel 215, § 2, eerste lid, van het decreet van 8 december 2017 houdende wijziging van diverse bepalingen inzake ruimtelijke ordening, milieu en omgeving, onderdelen van gemeentelijke ruimtelijke structuurplannen omschrijft of aanduidt die niet meer geldig zijn.
Artikel 31. ( 05/05/2018 - ... )
Deze afdeling is van toepassing als de provincie een of meer beleidskaders integraal opheft.
De opheffing mag nooit tot gevolg hebben dat het provinciaal beleidsplan ruimte geen beleidskaders meer omvat.
Artikel 32. ( 05/05/2018 - ... )
De deputatie vraagt de provinciale commissie voor ruimtelijke ordening om advies over het voornemen om een beleidskader op te heffen.
Het advies wordt verleend binnen zestig dagen na de betekening van de adviesvraag. Als er geen advies is verleend binnen die termijn, mag aan de adviesvereiste worden voorbijgegaan.
Artikel 33. ( 05/05/2018 - ... )
De deputatie vraagt het departement en de colleges van burgemeester en schepenen om advies over het voornemen om een beleidskader op te heffen.
Het advies wordt verleend binnen zestig dagen na de betekening van de adviesvraag. Als er geen advies is verleend binnen die termijn, mag aan de adviesvereiste worden voorbijgegaan.
Artikel 34. ( 05/05/2018 - ... )
Artikel 24 tot en met 28 zijn van overeenkomstige toepassing bij de opheffing van een beleidskader, met uitzondering van artikel 26.
Artikel 35. ( 05/05/2018 - ... )
§ 1. De provincieraad stelt de opheffing van het beleidskader definitief vast binnen honderdvijftig dagen, of tweehonderdtien dagen bij verlenging van de termijn als vermeld in artikel 28, § 2, tweede lid, na de einddatum van het openbaar onderzoek.
Als de opheffing niet definitief vastgesteld wordt binnen die termijn, vervalt de voorlopig vastgestelde opheffing.
§ 2. De deputatie maakt de definitieve vaststelling van de opheffing van het beleidskader binnen zestig dagen na de definitieve vaststelling bekend door :
1° een bekendmaking bij uittreksel in het Belgisch Staatsblad, met vermelding van de publicatie, vermeld in punt 2° ;
2° een integrale publicatie van het opheffingsbesluit op de website van de provincie.
De opheffing van het beleidskader heeft uitwerking veertien dagen na de bekendmaking in het Belgisch Staatsblad.
De deputatie stuurt een afschrift van het opheffingsbesluit naar elke gemeente, waar het kan worden ingezien.
Artikel 36. ( 05/05/2018 - ... )
Overeenkomstig artikel 2.1.12, derde lid, van de VCRO, houdt het college van burgemeester en schepenen procesinformatie bij over de opmaak en herziening van het gemeentelijk beleidsplan ruimte. De procesinformatie kan geraadpleegd worden op de website van de gemeente.
De procesinformatie heeft betrekking op het doorlopen en nog te doorlopen proces en omvat minstens, telkens als dat van toepassing is :
1° de datum van inwerkingtreding van het geldende gemeentelijk beleidsplan ruimte en van eventueel afzonderlijk vastgestelde of herziene beleidskaders;
2° de datum van opheffing van beleidskaders;
3° de vermelding dat de opmaak of herziening van het gemeentelijk beleidsplan ruimte of van een afzonderlijk vast te stellen of te herzien beleidskader lopend is;
4° de vermelding dat de opheffing van een beleidskader lopend is;
5° de doorverwijzing naar onderzoeken of effectbeoordelingen die het gemeentelijk beleidsplan ruimte dat in opmaak of van kracht is, of het beleidskader onderbouwen, of die dienen als informatie bij de besluitvorming;
6° een overzicht van het gevoerde informatie-, inspraak- en participatietraject;
7° duiding, in algemene zin, van de reacties tijdens of naar aanleiding van de meest recente inspraak- en participatie-initiatieven en het gevolg dat eraan is gegeven;
8° toekomstige informatie-, inspraak- en participatie-initiatieven;
9° de doorverwijzing naar monitorings- en evaluatie-initiatieven.
Artikel 37. ( 05/05/2018 - ... )
Deze afdeling is van toepassing als de gemeente :
1° in hetzelfde proces een strategische visie en een of meer beleidskaders opmaakt;
2° in hetzelfde proces een strategische visie en een of meer beleidskaders herziet. "Gemeentelijk beleidsplan ruimte" moet dan gelezen worden als "herziening van het gemeentelijk beleidsplan ruimte";
3° een of meer beleidskaders afzonderlijk opmaakt nadat al een gemeentelijk beleidsplan ruimte is vastgesteld;
4° een of meer beleidskaders afzonderlijk herziet. "Beleidskader" moet dan gelezen worden als "herziening van het beleidskader".
De strategische visie, vermeld in het eerste lid, kan niet afzonderlijk worden herzien.
De opheffing van delen van een beleidskader wordt gelijkgesteld met een herziening van een beleidskader.
Artikel 38. ( 05/05/2018 - ... )
§ 1. Het college van burgemeester en schepenen informeert de gemeentelijke commissie voor ruimtelijke ordening over de opmaak van een voorontwerp van gemeentelijk beleidsplan ruimte of van een voorontwerp van beleidskader.
Het college doet dat uiterlijk op het moment waarop het beschikt over een conceptnota voor het gemeentelijk beleidsplan ruimte of voor het beleidskader.
§ 2. Het college van burgemeester en schepenen raadpleegt de gemeentelijke commissie voor ruimtelijke ordening over de opmaak van een voorontwerp van gemeentelijk beleidsplan ruimte of van een voorontwerp van beleidskader. De raadpleging kan verschillende vormen aannemen en op verschillende tijdstippen in het opmaakproces plaatsvinden. Het college vraagt de gemeentelijke commissie voor ruimtelijke ordening minstens om advies over :
1° de conceptnota voor het gemeentelijk beleidsplan ruimte of voor het beleidskader;
2° een voorontwerp van gemeentelijk beleidsplan ruimte of een voorontwerp van beleidskader, in de laatste fase vóór de voorlopige vaststelling van het gemeentelijk beleidsplan ruimte of het beleidskader, vermeld in artikel 41.
Het advies wordt telkens verleend binnen zestig dagen na de ontvangst van de adviesvraag. Bij gebrek aan advies binnen die termijn mag aan de adviesvereiste worden voorbijgegaan.
§ 3. Het college van burgemeester en schepenen bezorgt de conceptnota voor het gemeentelijk beleidsplan ruimte of voor het beleidskader ook aan de gemeenteraad.
Artikel 39. ( 05/05/2018 - ... )
Het college van burgemeester en schepenen informeert het departement, de deputatie en de colleges van burgemeester en schepenen van de aangrenzende gemeenten over de opmaak van een voorontwerp van gemeentelijk beleidsplan ruimte of van een voorontwerp van beleidskader. Het doet dat uiterlijk op het moment waarop het beschikt over een conceptnota voor het gemeentelijk beleidsplan ruimte of voor het beleidskader.
Het college van burgemeester en schepenen overlegt met het departement, het provinciebestuur en de gemeentebesturen van de aangrenzende gemeenten over de opmaak van een voorontwerp van gemeentelijk beleidsplan ruimte of van een voorontwerp van beleidskader. Het overleg kan verschillende vormen aannemen en kan op verschillende tijdstippen in het opmaakproces plaatsvinden. Het overleg kan gebeuren op ambtelijk niveau. Het college biedt het departement, de deputatie en de colleges van burgemeester en schepenen van de aangrenzende gemeenten echter minstens de mogelijkheid om schriftelijk, analoog of digitaal, al dan niet via een gemachtigde, te reageren op :
1° de conceptnota voor het gemeentelijk beleidsplan ruimte of voor het beleidskader;
2° een voorontwerp van gemeentelijk beleidsplan ruimte of een voorontwerp van beleidskader, in de laatste fase vóór de voorlopige vaststelling van het gemeentelijk beleidsplan ruimte of het beleidskader, vermeld in artikel 41.
Artikel 40. ( 05/05/2018 - ... )
§ 1. Het college van burgemeester en schepenen informeert het publiek over de opmaak van een voorontwerp van gemeentelijk beleidsplan ruimte of van een voorontwerp van beleidskader. Het doet dat uiterlijk op het moment waarop het beschikt over een conceptnota voor het gemeentelijk beleidsplan ruimte of voor het beleidskader.
De opmaak wordt bekendgemaakt via :
1° een bericht in het gemeentelijke infoblad of, bij gebrek aan een dergelijk infoblad of aan een tijdige verschijning ervan, een aanplakking of digitale affichage van het bericht;
2° een bericht in het Belgisch Staatsblad;
3° een bericht in ten minste drie dag- of weekbladen die worden verspreid in de provincie waarin de gemeente ligt, of in een set van regionale bladen waarvan de verdeling samen het volledige grondgebied bestrijkt van de provincie waarin de gemeente ligt;
4° een bericht op de website van de gemeente.
Het bericht bevat :
1° een beknopte situering en toelichting;
2° informatie over de eerstvolgende inspraak- en participatie-initiatieven, met vermelding van de wijze waarop, waar en wanneer het publiek reacties op de conceptnota kenbaar kan maken;
3° een verwijzing naar de webpagina met de procesinformatie, vermeld in artikel 36, met de vermelding dat toekomstige inspraak- en participatie-initiatieven daar aangekondigd zullen worden.
§ 2. Het college van burgemeester en schepenen raadpleegt het publiek over de opmaak van een voorontwerp van gemeentelijk beleidsplan ruimte of van een voorontwerp van beleidskader. De raadpleging kan verschillende vormen aannemen en op verschillende tijdstippen in het opmaakproces plaatsvinden. Het college biedt minstens de mogelijkheid om schriftelijk, analoog of digitaal, te reageren op de conceptnota voor het gemeentelijk beleidsplan ruimte of voor het beleidskader. Het college publiceert daarvoor de conceptnota integraal op de website van de gemeente. De conceptnota kan op het gemeentehuis geraadpleegd worden op een manier die voor iedereen toegankelijk is.
Artikel 41. ( 05/05/2018 - ... )
Overeenkomstig artikel 2.1.11, § 2, eerste lid, 4°, van de VCRO, stelt de gemeenteraad het gemeentelijk beleidsplan ruimte of het beleidskader voorlopig vast.
Artikel 42. ( 22/11/2018 - ... )
§ 1. Overeenkomstig artikel 2.1.11, § 2, eerste lid, 3°, van de VCRO, onderwerpt het college van burgemeester en schepenen het ontwerp van gemeentelijk beleidsplan ruimte of het ontwerp van beleidskader aan een openbaar onderzoek dat binnen zestig dagen na de voorlopige vaststelling, vermeld in artikel 41 van dit besluit, minstens wordt aangekondigd door :
1° een bericht in het gemeentelijke infoblad of, bij gebrek aan een dergelijk infoblad of aan een tijdige verschijning ervan, een aanplakking of digitale affichage van het bericht;
2° een bericht in het Belgisch Staatsblad;
3° een bericht in ten minste drie dag- of weekbladen die worden verspreid in de provincie waarin de gemeente ligt, of in een set van regionale bladen waarvan de verdeling samen het volledige grondgebied bestrijkt van de provincie waarin de gemeente ligt;
4° een bericht op de website van de gemeente.
De aankondiging, vermeld in het eerste lid, bevat of vermeldt minstens :
1° een beknopte toelichting;
2° de plaats waar het ontwerp van gemeentelijk beleidsplan ruimte of het ontwerp van beleidskader geraadpleegd kan worden;
3° de begin- en einddatum van het openbaar onderzoek;
4° de plaats, de datum en het uur waarop de informatie- en inspraakvergaderingen, vermeld in artikel 43, zullen plaatsvinden;
5° de wijze waarop, waar en wanneer het publiek reacties kenbaar kan maken;
6° een verwijzing naar de webpagina met de procesinformatie, vermeld in artikel 36.
Het college van burgemeester en schepenen brengt het departement, de deputatie en de colleges van burgemeester en schepenen van de aangrenzende gemeenten vóór de aanvang van het openbaar onderzoek schriftelijk, analoog of digitaal, op de hoogte van de voorlopige vaststelling en de startdatum van het openbaar onderzoek.
§ 2. Het openbaar onderzoek start uiterlijk op de zestigste dag na de datum van de publicatie van de aankondiging in het Belgisch Staatsblad.
§ 3. Het openbaar onderzoek duurt negentig dagen. Tijdens het openbaar onderzoek kan het ontwerp van gemeentelijk beleidsplan ruimte of het ontwerp van beleidskader geraadpleegd worden op de website van de gemeente en in het gemeentehuis op een manier die voor iedereen toegankelijk is.
§ 4. Reacties worden uiterlijk de laatste dag van het openbaar onderzoek schriftelijk, analoog of digitaal, aan het college van burgemeester en schepenen bezorgd op het adres dat is opgenomen in de aankondiging, vermeld in paragraaf 1.
De reacties kunnen ook uiterlijk de laatste dag van het openbaar onderzoek op het gemeentehuis worden afgegeven tegen ontvangstbewijs.
Artikel 43. ( 05/05/2018 - ... )
Het college van burgemeester en schepenen organiseert tijdens de eerste helft van het openbaar onderzoek ten minste één informatie- en inspraakvergadering.
Artikel 44. ( 05/05/2018 - ... )
De Vlaamse Regering, de deputatie en de colleges van burgemeester en schepenen van de aangrenzende gemeenten kunnen uiterlijk de laatste dag van het openbaar onderzoek een schriftelijk advies over het ontwerp van gemeentelijk beleidsplan ruimte of het ontwerp van beleidskader bezorgen aan het college van burgemeester en schepenen.
Artikel 45. ( 05/05/2018 - ... )
§ 1. Het college van burgemeester en schepenen bezorgt het ontwerp van gemeentelijk beleidsplan ruimte of het ontwerp van beleidskader vóór de start van het openbaar onderzoek aan de gemeentelijke commissie voor ruimtelijke ordening.
§ 2. Het college van burgemeester en schepenen brengt binnen zestig dagen na het einde van het openbaar onderzoek verslag uit over het openbaar onderzoek bij de gemeentelijke commissie voor ruimtelijke ordening.
Het college van burgemeester en schepenen kan de termijn, vermeld in het eerste lid, verlengen met zestig dagen.
§ 3. Binnen negentig dagen, of honderdvijftig dagen bij verlenging van de termijn als vermeld in paragraaf 2, tweede lid, na de einddatum van het openbaar onderzoek kan de gemeentelijke commissie voor ruimtelijke ordening een standpunt uitbrengen over het ontwerp en het gevolg dat het best gegeven kan worden aan de reacties uit het openbaar onderzoek.
Artikel 46. ( 05/05/2018 - ... )
§ 1. Overeenkomstig artikel 2.1.11, § 2, eerste lid, 4°, van de VCRO, stelt de gemeenteraad het gemeentelijk beleidsplan ruimte of het beleidskader definitief vast binnen honderdvijftig dagen, of tweehonderdtien dagen bij verlenging van de termijn als vermeld in artikel 45, § 2, tweede lid, na de einddatum van het openbaar onderzoek.
Bij de definitieve vaststelling van het beleidsplan of het beleidskader kunnen ten opzichte van het voorlopig vastgestelde beleidsplan of het voorlopig vastgestelde beleidskader alleen wijzigingen worden aangebracht die gebaseerd zijn op of voortvloeien uit reacties op of adviezen of standpunten over het ontwerp.
§ 2. Het definitief vastgestelde gemeentelijk beleidsplan ruimte of het definitief vastgestelde beleidskader wordt onmiddellijk na de definitieve vaststelling bezorgd aan de Vlaamse Regering en aan de deputatie.
Als de Vlaamse Regering of de deputatie, met toepassing van artikel 2.1.11, § 2, tweede lid, van de VCRO, een voorbehoud maakt bij bepaalde opties uit het gemeentelijk beleidsplan ruimte, moet dat voorbehoud voldoen aan al de volgende criteria :
1° het bevat een precieze aanduiding van tekstpassages;
2° het is gemotiveerd op grond van strijdigheid met het Beleidsplan Ruimte Vlaanderen of een ontwerp van Beleidsplan Ruimte Vlaanderen, respectievelijk het provinciaal beleidsplan ruimte of een ontwerp van provinciaal beleidsplan ruimte;
3° het wordt naar de gemeente gestuurd binnen 45 dagen na de ontvangst van het definitief vastgestelde gemeentelijk beleidsplan ruimte of het definitief vastgestelde beleidskader.
§ 3. Het college van burgemeester en schepenen maakt het besluit tot definitieve vaststelling van het gemeentelijk beleidsplan ruimte of het beleidskader binnen zestig dagen na het verstrijken van de termijn, vermeld in paragraaf 2, tweede lid, 3°, bekend door :
1° een bekendmaking bij uittreksel in het Belgisch Staatsblad overeenkomstig artikel 2.1.12, eerste lid, van de VCRO, met vermelding van de publicatie, vermeld in punt 2° ;
2° een integrale publicatie van het vaststellingsbesluit en het gemeentelijk beleidsplan ruimte of het beleidskader op de website van de gemeente, overeenkomstig artikel 2.1.12, derde lid, van de VCRO.
Als de Vlaamse Regering of de deputatie met toepassing van paragraaf 2, tweede lid, een voorbehoud heeft gemaakt bij bepaalde opties uit het gemeentelijk beleidsplan ruimte of het beleidskader, moet :
1° het uittreksel in het Belgisch Staatsblad ook een verwijzing bevatten naar tekstpassages waarbij een voorbehoud is gemaakt;
2° de publicatie op de website van de gemeente ook de aanduiding van tekstpassages bevatten waarbij een voorbehoud is gemaakt, en de bijbehorende motivatie van de Vlaamse Regering of de deputatie.
Overeenkomstig artikel 2.1.12, eerste lid, van de VCRO, treedt het gemeentelijk beleidsplan ruimte of het beleidskader in werking veertien dagen na de bekendmaking ervan in het Belgisch Staatsblad.
Overeenkomstig artikel 2.1.12, tweede lid, van de VCRO, kunnen het gemeentelijk beleidsplan ruimte of het beleidskader en het vaststellingsbesluit worden ingezien op het gemeentehuis.
In geval van een herziening publiceert de gemeente binnen zestig dagen na de inwerkingtreding een gecoördineerde versie van het gemeentelijk beleidsplan ruimte of het beleidskader op de website van de gemeente.
Artikel 47. ( 05/05/2018 - ... )
Deze afdeling is van toepassing als de gemeente een of meer beleidskaders integraal opheft.
De opheffing mag nooit tot gevolg hebben dat het gemeentelijk beleidsplan ruimte geen beleidskaders meer omvat.
Artikel 48. ( 05/05/2018 - ... )
Het college van burgemeester en schepenen vraagt de gemeentelijke commissie voor ruimtelijke ordening om advies over het voornemen om een beleidskader op te heffen.
Het advies wordt verleend binnen zestig dagen na de betekening van de adviesvraag. Als er geen advies is verleend binnen die termijn, mag aan de adviesvereiste worden voorbijgegaan.
Artikel 49. ( 05/05/2018 - ... )
Het college van burgemeester en schepenen vraagt het departement en de deputatie om advies over het voornemen om een beleidskader op te heffen.
Het advies wordt verleend binnen zestig dagen na de betekening van de adviesvraag. Als er geen advies is verleend binnen die termijn, mag aan de adviesvereiste worden voorbijgegaan.
Artikel 50. ( 05/05/2018 - ... )
Artikel 41 tot en met 45 zijn van overeenkomstige toepassing bij de opheffing van een beleidskader, met uitzondering van artikel 43.
Artikel 51. ( 05/05/2018 - ... )
§ 1. De gemeenteraad stelt binnen honderdvijftig dagen, of tweehonderdtien dagen bij verlenging van de termijn als vermeld in artikel 45, § 2, tweede lid, na de einddatum van het openbaar onderzoek de opheffing van het beleidskader definitief vast.
Als de opheffing niet definitief vastgesteld wordt binnen die termijn, vervalt de voorlopig vastgestelde opheffing.
§ 2. Het college van burgemeester en schepenen maakt de definitieve vaststelling van de opheffing van het beleidskader binnen zestig dagen na de definitieve vaststelling bekend door :
1° een bekendmaking bij uittreksel in het Belgisch Staatsblad, met vermelding van de publicatie, vermeld in punt 2° ;
2° een integrale publicatie van het opheffingsbesluit op de website van de gemeente.
De opheffing van het beleidskader heeft uitwerking veertien dagen na de bekendmaking in het Belgisch Staatsblad.
Het opheffingsbesluit kan worden ingezien op het gemeentehuis.
Artikel 52. ( 05/05/2018 - ... )
Deze afdeling is van toepassing als twee of meer gemeenten een intergemeentelijk beleidsplan ruimte maken, waarbij zowel de strategische visie als een of meer beleidskaders intergemeentelijk zijn.
Artikel 53. ( 05/05/2018 - ... )
Voor gemeenten die een intergemeentelijk beleidsplan ruimte maken, is artikel 36 van overeenkomstige toepassing.
Artikel 54. ( 05/05/2018 - ... )
Bij de opmaak of herziening van een intergemeentelijk beleidsplan ruimte zijn artikel 37 tot en met 46 van overeenkomstige toepassing, waarbij :
1° voor de diverse stappen in het proces waarbij de gemeentelijke commissie voor ruimtelijke ordening betrokken is, gezamenlijke vergaderingen worden georganiseerd van de commissies van de betrokken gemeenten. Daarbij moet voor elke commissie afzonderlijk het aanwezigheidsquorum voor geldige beslissingen worden gehaald, maar worden de standpunten of adviezen voor het overige uitgebracht bij consensus of gewone meerderheid;
2° voor de diverse stappen in het proces waarbij de deputatie en het departement betrokken zijn, de gemeentelijke initiatieven samen worden genomen, en de deputatie en het departement één standpunt innemen of één advies uitbrengen voor de gemeenten samen;
3° de aankondigingen van raadplegingen van het publiek en van een openbaar onderzoek voor de verschillende gemeenten samen gedaan worden;
4° raadplegingen van het publiek en informatie- en inspraakvergaderingen telkens in elke gemeente worden georganiseerd;
5° reacties van het publiek altijd gericht kunnen worden aan of ingediend kunnen worden bij het eigen gemeentebestuur;
6° de motivering van de vaststellingsbesluiten door de gemeenteraden telkens betrekking heeft op het proces van of de reacties op het intergemeentelijk beleidsplan dat in opmaak is als geheel;
7° het besluit tot definitieve vaststelling van het intergemeentelijk beleidsplan ruimte of de herziening ervan pas kan worden gepubliceerd op het ogenblik dat elk van de gemeenteraden het intergemeentelijk beleidsplan ruimte definitief heeft vastgesteld.
Artikel 55. ( 05/05/2018 - ... )
Gemeenten die beschikken over een intergemeentelijk beleidsplan ruimte, kunnen dat intergemeentelijk beleidsplan ruimte aanvullen met een of meer beleidskaders die alleen voor de individuele gemeente gelden. Voor de opmaak of herziening van een dergelijk beleidskader zijn artikel 37 tot en met 46 van toepassing. Voor de opheffing van een dergelijk beleidskader zijn artikel 47 tot en met 51 van toepassing.
Gemeenten die beschikken over een intergemeentelijk beleidsplan ruimte, kunnen beleidskaders die behoren tot het intergemeentelijk beleidsplan ruimte, herzien of opheffen voor de individuele gemeente. Voor de herziening zijn artikel 37 tot en met 46 van toepassing. Voor de opheffing zijn artikel 47 tot en met 51 van toepassing.
Artikel 56. ( 05/05/2018 - ... )
Gemeenten die beschikken over een intergemeentelijk beleidsplan ruimte, kunnen de strategische visie en een of meer beleidskaders die behoren tot het intergemeentelijk beleidsplan ruimte, herzien voor de individuele gemeente. Voor een dergelijke herziening zijn artikel 37 tot en met 46 van toepassing.
De strategische visie kan niet afzonderlijk worden herzien.
Artikel 57. ( 05/05/2018 - ... )
Deze afdeling is van toepassing als twee of meer gemeenten alleen een strategische visie intergemeentelijk vaststellen.
Artikel 58. ( 05/05/2018 - ... )
In afwijking van artikel 37, eerste en tweede lid, kunnen gemeenten een intergemeentelijke strategische visie opmaken of herzien zonder dat ze daarbij beleidskaders opmaken of herzien. De betrokken gemeenten beschikken echter slechts over een ruimtelijk beleidsplan als de strategische visie voor de individuele gemeenten is aangevuld met een of meer beleidskaders, opgemaakt met toepassing van artikel 37 tot en met 46.
Artikel 59. ( 05/05/2018 - ... )
Bij de opmaak of herziening van een intergemeentelijke strategische visie zijn artikel 38 tot en met 45 en artikel 46, § 1 en § 2, van overeenkomstige toepassing, waarbij :
1° voor de diverse stappen in het proces waarbij de gemeentelijke commissie voor ruimtelijke ordening betrokken is, gezamenlijke vergaderingen worden georganiseerd van de commissies van de betrokken gemeenten. Daarbij moet voor elke commissie afzonderlijk het aanwezigheidsquorum voor geldige beslissingen worden gehaald, maar worden de standpunten of adviezen voor het overige uitgebracht bij consensus of gewone meerderheid;
2° voor de diverse stappen in het proces waarbij de deputatie en het departement betrokken zijn, de gemeentelijke initiatieven samen worden genomen, en de deputatie en het departement één standpunt innemen of één advies uitbrengen voor de gemeenten samen;
3° de aankondigingen van raadplegingen van het publiek en van een openbaar onderzoek samen gedaan worden voor de verschillende gemeenten;
4° raadplegingen van het publiek en informatie- en inspraakvergaderingen telkens in elke gemeente worden georganiseerd;
5° reacties van het publiek altijd gericht kunnen worden aan of ingediend kunnen worden bij het eigen gemeentebestuur;
6° de motivering van de vaststellingsbesluiten door de gemeenteraden telkens betrekking heeft op het proces van of de reacties op de intergemeentelijke strategische visie die in opmaak is als geheel;
7° er alleen sprake is van een intergemeentelijke strategische visie als elk van de betrokken gemeenteraden de strategische visie definitief heeft vastgesteld.
Het besluit tot definitieve vaststelling van de intergemeentelijke strategische visie kan pas worden gepubliceerd nadat de gemeenteraad voor de betrokken gemeente een of meer beleidskaders definitief heeft vastgesteld met toepassing van artikel 46, § 1 en § 2. Het college van burgemeester en schepenen maakt het besluit tot definitieve vaststelling van de intergemeentelijke strategische visie samen met het besluit tot definitieve vaststelling van het beleidskader of de beleidskaders bekend conform artikel 46, § 3.
Artikel 60. ( 05/05/2018 - ... )
Gemeenten die beschikken over een intergemeentelijke strategische visie, kunnen die strategische visie en een of meer beleidskaders die behoren tot het gemeentelijk beleidsplan ruimte, herzien voor de individuele gemeente. Voor een dergelijke herziening zijn artikel 37 tot en met 46 van toepassing.
De strategische visie kan niet afzonderlijk worden herzien.
Artikel 61. ( 05/05/2018 - ... )
Deze afdeling is van toepassing als twee of meer gemeenten alleen een of meer beleidskaders intergemeentelijk vaststellen.
Artikel 62. ( 05/05/2018 - ... )
Gemeenten die beschikken over een gemeentelijk beleidsplan ruimte, kunnen dat gemeentelijk beleidsplan ruimte aanvullen met een of meer intergemeentelijke beleidskaders. Voor de opmaak of herziening van een dergelijk beleidskader zijn artikel 37 tot en met 46 van toepassing, waarbij :
1° voor de diverse stappen in het proces waarbij de gemeentelijke commissie voor ruimtelijke ordening betrokken is, gezamenlijke vergaderingen worden georganiseerd van de commissies van de betrokken gemeenten. Daarbij moet voor elke commissie afzonderlijk het aanwezigheidsquorum voor geldige beslissingen worden gehaald, maar worden de standpunten of adviezen voor het overige uitgebracht bij consensus of gewone meerderheid;
2° voor de diverse stappen in het proces waarbij de deputatie en het departement betrokken zijn, de gemeentelijke initiatieven samen genomen worden, en de deputatie en het departement één standpunt innemen of één advies uitbrengen voor de gemeenten samen;
3° de aankondigingen van raadplegingen van het publiek en van een openbaar onderzoek samen gedaan worden voor de verschillende gemeenten;
4° raadplegingen van het publiek en informatie- en inspraakvergaderingen telkens in elke gemeente worden georganiseerd;
5° reacties van het publiek altijd gericht kunnen worden aan of ingediend kunnen worden bij het eigen gemeentebestuur;
6° de motivering van de vaststellingsbesluiten door de gemeenteraden telkens betrekking heeft op het proces van of de reacties op het intergemeentelijk beleidskader dat in opmaak is als geheel;
7° het besluit tot definitieve vaststelling van het intergemeentelijk beleidskader of de herziening ervan pas kan worden gepubliceerd op het ogenblik dat elk van de gemeenteraden het intergemeentelijk beleidskader definitief heeft vastgesteld.
Een intergemeentelijk beleidskader kan door de betrokken gemeenten samen opgeheven worden met toepassing van artikel 47 tot en met 51 en met inachtname van de modaliteiten, vermeld in het eerste lid, of kan door een individuele gemeente worden opgeheven voor het eigen grondgebied met toepassing van artikel 47 tot en met 51.
Artikel 63. ( 05/05/2018 - ... )
In het opschrift van het besluit van de Vlaamse regering van 5 mei 2000 tot instelling van het register van ruimtelijke planners, tot bepaling van de voorwaarden voor opname van personen in dat register en tot vaststelling van nadere regels met betrekking tot de verantwoordelijkheid van ruimtelijke planners voor de opmaak van ruimtelijke structuurplannen en ruimtelijke uitvoeringsplannen wordt tussen de woorden "ruimtelijke structuurplannen" en de woorden "en ruimtelijke uitvoeringsplannen" de zinsnede ", ruimtelijke beleidsplannen" ingevoegd.
Artikel 64. ( 05/05/2018 - ... )
In het opschrift van hoofdstuk III van hetzelfde besluit wordt tussen de woorden "ruimtelijke structuurplannen" en de woorden "en ruimtelijke uitvoeringsplannen" de zinsnede ", ruimtelijke beleidsplannen" ingevoegd.
Artikel 65. ( 05/05/2018 - ... )
In artikel 9 van hetzelfde besluit worden tussen de woorden "ruimtelijk structuurplan" en de woorden "wordt steeds" de woorden "of ruimtelijk beleidsplan" ingevoegd.
Artikel 66. ( 05/05/2018 - ... )
In artikel 10 van hetzelfde besluit, vervangen bij het besluit van de Vlaamse Regering van 23 juni 2006 en gewijzigd bij het besluit van de Vlaamse Regering van 11 januari 2013, wordt tussen de woorden "ruimtelijk structuurplan" en de woorden "of ruimtelijk uitvoeringsplan" de zinsnede ", ruimtelijk beleidsplan" ingevoegd.
Artikel 67. ( 05/05/2018 - ... )
In het opschrift van het besluit van de Vlaamse regering van 20 oktober 2000 tot bepaling van de voorwaarden voor de toekenning van subsidies aan gemeenten voor de opmaak van gemeentelijke ruimtelijke structuurplannen, gemeentelijke ruimtelijke uitvoeringsplannen en gemeentelijke plannen van aanleg, worden de zinsnede "gemeentelijk ruimtelijk structuurplannen," en de woorden "en gemeentelijke plannen van aanleg" opgeheven.
Artikel 68. ( 05/05/2018 - ... )
In artikel 1, 3°, van hetzelfde besluit worden de zinsnede "een gemeentelijk ruimtelijk structuurplan," en de woorden "of een gemeentelijk plan van aanleg" opgeheven.
Artikel 69. ( 05/05/2018 - ... )
In artikel 2, eerste lid, van hetzelfde besluit worden de zinsnede "gemeentelijke ruimtelijke structuurplannen," en de woorden "en gemeentelijke plannen van aanleg" opgeheven.
Artikel 70. ( 05/05/2018 - ... )
In hetzelfde besluit, het laatst gewijzigd bij het besluit van de Vlaamse Regering van 24 februari 2017, wordt hoofdstuk II, dat bestaat uit artikel 3 tot en met 7, opgeheven.
Artikel 71. ( 05/05/2018 - ... )
Artikel 14 en artikel 15 van hetzelfde besluit worden opgeheven.
Artikel 72. ( 05/05/2018 - ... )
Artikel 16 van hetzelfde besluit, gewijzigd bij het besluit van de Vlaamse Regering van 9 september 2011, wordt opgeheven.
Artikel 73. ( 05/05/2018 - ... )
In artikel 15, § 2, 3°, van het besluit van de Vlaamse regering van 19 januari 2001 houdende regeling van de begrotingscontrole en -opmaak, vervangen bij het besluit van de Vlaamse Regering van 10 december 2010, worden de woorden "structuur- en uitvoeringsplannen" vervangen door de woorden "beleids- en uitvoeringsplannen".
Artikel 74. ( 05/05/2018 - ... )
Aan artikel 5 van het besluit van de Vlaamse Regering van 26 januari 2007 houdende nadere regels inzake de ruimtelijke veiligheidsrapportage, wordt een lid toegevoegd dat luidt als volgt :
"Voor de toepassing van artikel 2, § 2, eerste lid, 2°, e), 1) en 2), van dit besluit wordt ook na de vervanging van het Ruimtelijk Structuurplan Vlaanderen door het Beleidsplan Ruimte Vlaanderen, vermeld in artikel 2.1.5 van de Vlaamse Codex Ruimtelijke Ordening, gebruikgemaakt van de wegenselecties, opgenomen in het Ruimtelijk Structuurplan Vlaanderen zoals het tot dan toe gold.".
Artikel 75. ( 05/05/2018 - ... )
In de bijlage bij het besluit van de Vlaamse Regering van 12 oktober 2007 betreffende de milieueffectrapportage over plannen en programma's, vervangen bij het besluit van de Vlaamse Regering van 24 februari 2017, worden de volgende wijzigingen aangebracht :
1° aan de vierde alinea, 1°, zesde streepje, punt e), wordt een zin toegevoegd die luidt als volgt :
"Voor de toepassing van 1) en 2) wordt ook na de vervanging van het Ruimtelijk Structuurplan Vlaanderen door het Beleidsplan Ruimte Vlaanderen, vermeld in artikel 2.1.5 van de Vlaamse Codex Ruimtelijke Ordening, gebruikgemaakt van de wegenselecties, opgenomen in het Ruimtelijk Structuurplan Vlaanderen zoals het tot dan toe gold;";
2° in de vierde alinea, 2°, worden de woorden "een ruimtelijk structuurplan" vervangen door de woorden "een ruimtelijk structuurplan of een ruimtelijk beleidsplan".
Artikel 76. ( 05/05/2018 - ... )
In artikel 1, derde lid, van het besluit van de Vlaamse Regering van 11 april 2008 tot vaststelling van de nadere regels met betrekking tot de vorm en de inhoud van de ruimtelijke uitvoeringsplannen worden de woorden "de ruimteboekhouding van het ruimtelijk structuurplan Vlaanderen" vervangen door de woorden "een ruimteboekhouding".
Artikel 77. ( 05/05/2018 - ... )
In artikel 3, § 2, van de bijlage bij het besluit van de Vlaamse Regering van 3 juli 2009 tot vaststelling van een deontologische code voor de leden van de provinciale en gemeentelijke commissies voor ruimtelijke ordening worden tussen de woorden "gemeentelijk ruimtelijk structuurplan" en de woorden "wordt besproken" de woorden "of gemeentelijk beleidsplan ruimte" ingevoegd.
Artikel 78. ( 05/05/2018 - ... )
In artikel 4, 2° en 3°, van de bijlage bij hetzelfde besluit worden de woorden "ruimtelijk uitvoeringsplan of ruimtelijk structuurplan" telkens vervangen door de zinsnede "ruimtelijk uitvoeringsplan, ruimtelijk structuurplan of ruimtelijk beleidsplan".
Artikel 79. ( 05/05/2018 - ... )
In bijlage 9, 2°, a), 4.2, van het VLAREL van 19 november 2010 wordt tussen de woorden "ruimtelijke structuurplannen" en de zinsnede ", ruimtelijke uitvoeringsplannen" de zinsnede ", ruimtelijke beleidsplannen" ingevoegd.
Artikel 80 ( 05/05/2018 - ... )
In artikel 3, vijfde lid, van het besluit van de Vlaamse Regering van 2 maart 2012 tot bepaling van de nadere regeling met betrekking tot het Rollend Grondfonds wordt tussen de woorden "ruimtelijk structuurplan" en de woorden "of een ontwerp van ruimtelijk uitvoeringsplan" de zinsnede ", een ruimtelijk beleidsplan" ingevoegd.
Artikel 81. ( 05/05/2018 - ... )
In het besluit van de Vlaamse Regering van 25 januari 2013 tot bepaling van de nadere regels betreffende de organisatorische omkadering, de financiering en de samenwerking voor het mobiliteitsbeleid, gewijzigd bij de besluiten van de Vlaamse Regering van 27 november 2015 en 24 februari 2017, wordt een artikel 57/1 ingevoegd, dat luidt als volgt :
"Art. 57/1. Voor de toepassing van artikel 38, § 2, eerste lid, 2°, van dit besluit wordt ook na de vervanging van het RSV door het Beleidsplan Ruimte Vlaanderen, vermeld in artikel 2.1.5 van de Vlaamse Codex Ruimtelijke Ordening, gebruikgemaakt van de bepalingen over stedelijke gebieden, opgenomen in het RSV zoals het tot dan gold.".
Artikel 82. ( 05/05/2018 - ... )
In het besluit van de Vlaamse Regering van 29 maart 2013 tot bepaling van de nadere regels inzake het planologisch attest, het laatst gewijzigd bij het besluit van de Vlaamse Regering van 24 februari 2017, wordt een artikel 12/1 ingevoegd, dat luidt als volgt :
"Art. 12/1. Voor de toepassing van artikel 5, § 1, 2°, b) en c), en artikel 7, § 1, tweede en derde lid, van dit besluit wordt ook na de vervanging van het Ruimtelijk Structuurplan Vlaanderen door het Beleidsplan Ruimte Vlaanderen, vermeld in artikel 2.1.5 van de Vlaamse Codex Ruimtelijke Ordening of de vervanging van provinciale ruimtelijke structuurplannen door provinciale ruimtelijke beleidsplannen als vermeld in artikel 2.1.8 van de voormelde codex, gebruikgemaakt van de selecties, opdrachten of afbakeningen, opgenomen in of uitgevoerd op grond van het Ruimtelijk Structuurplan Vlaanderen of de provinciale ruimtelijke structuurplannen zoals ze tot dan toe golden.".
Artikel 83. ( 05/05/2018 - ... )
In het besluit van de Vlaamse Regering van 20 december 2013 betreffende de bescherming van de verkeersinfrastructuur in geval van vervoer met langere en zwaardere slepen in het kader van een proefproject wordt een artikel 18/1 ingevoegd, dat luidt als volgt :
"Art. 18/1. Voor de toepassing van artikel 6 en 7, 1°, van dit besluit wordt ook na de vervanging van het Ruimtelijk Structuurplan Vlaanderen door het Beleidsplan Ruimte Vlaanderen, vermeld in artikel 2.1.5 van de Vlaamse Codex Ruimtelijke Ordening, gebruikgemaakt van de wegenselecties, opgenomen in het Ruimtelijk Structuurplan Vlaanderen zoals het tot dan toe gold.".
Artikel 84. ( 05/05/2018 - ... )
Aan titel 10, hoofdstuk 4, van het besluit van de Vlaamse Regering van 27 november 2015 tot uitvoering van het decreet van 25 april 2014 betreffende de omgevingsvergunning, gewijzigd bij het besluit van de Vlaamse Regering van 10 februari 2017, wordt een artikel 796/1 ingevoegd, dat luidt als volgt :
"Art. 796/1. Voor de toepassing van artikel 35, § 6, van dit besluit wordt ook na de vervanging van het Ruimtelijk Structuurplan Vlaanderen door het Beleidsplan Ruimte Vlaanderen, vermeld in artikel 2.1.5 van de Vlaamse Codex Ruimtelijke Ordening, gebruikgemaakt van de wegenselecties, opgenomen in het Ruimtelijk Structuurplan Vlaanderen zoals het tot dan toe gold.".
Artikel 85. ( 05/05/2018 - ... )
Aan artikel 13 van het besluit van de Vlaamse Regering van 15 april 2016 houdende de aanduiding van de maritieme toegangswegen en de bestanddelen van de haveninfrastructuur wordt een derde lid toegevoegd, dat luidt als volgt :
"Na de vervanging van het Ruimtelijk Structuurplan Vlaanderen door het Beleidsplan Ruimte Vlaanderen, vermeld in artikel 2.1.5 van de Vlaamse Codex Ruimtelijke Ordening of de vervanging van provinciale ruimtelijke structuurplannen door provinciale ruimtelijke beleidsplannen als vermeld in artikel 2.1.8 van de voormelde codex, worden de wijzigingen of aanvullingen gedaan op basis van de principes die vastgelegd zijn in de nieuwe ruimtelijke beleidsplannen en de mobiliteitsplannen, gemaakt op grond van artikel 6 van het decreet van 20 maart 2009 betreffende het mobiliteitsbeleid.".
Artikel 86. ( 05/05/2018 - ... )
Als de voorbereiding van de vaststelling van een beleidsplan ruimte gestart is vóór de inwerkingtreding van dit besluit, kan afgeweken worden van de informatie-, bekendmakings- en raadplegingsverplichtingen die opgenomen zijn in dit besluit en die de voorlopige vaststelling van het beleidsplan ruimte in kwestie voorafgaan, als :
1° de strategische adviesraden of de bevoegde commissie voor ruimtelijke ordening minstens één keer zijn geraadpleegd;
2° de andere bestuursniveaus minstens één keer op enigerlei wijze zijn geraadpleegd;
3° het publiek minstens één keer op enigerlei wijze is geraadpleegd.
Artikel 87. ( 05/05/2018 - ... )
Artikel 23 van het decreet van 8 december 2017 houdende wijziging van diverse bepalingen inzake ruimtelijke ordening, milieu en omgeving treedt in werking op de dag van de inwerkingtreding van dit besluit.
Artikel 88. ( 05/05/2018 - ... )
De Vlaamse minister, bevoegd voor de ruimtelijke ordening, is belast met de uitvoering van dit besluit.
Vlaamse Codex, officiële website van de Vlaamse Overheid - https://codex.vlaanderen.be
Geconsolideerde versie die geldt op 12/11/2025